HOME   LIST
‹–   –›

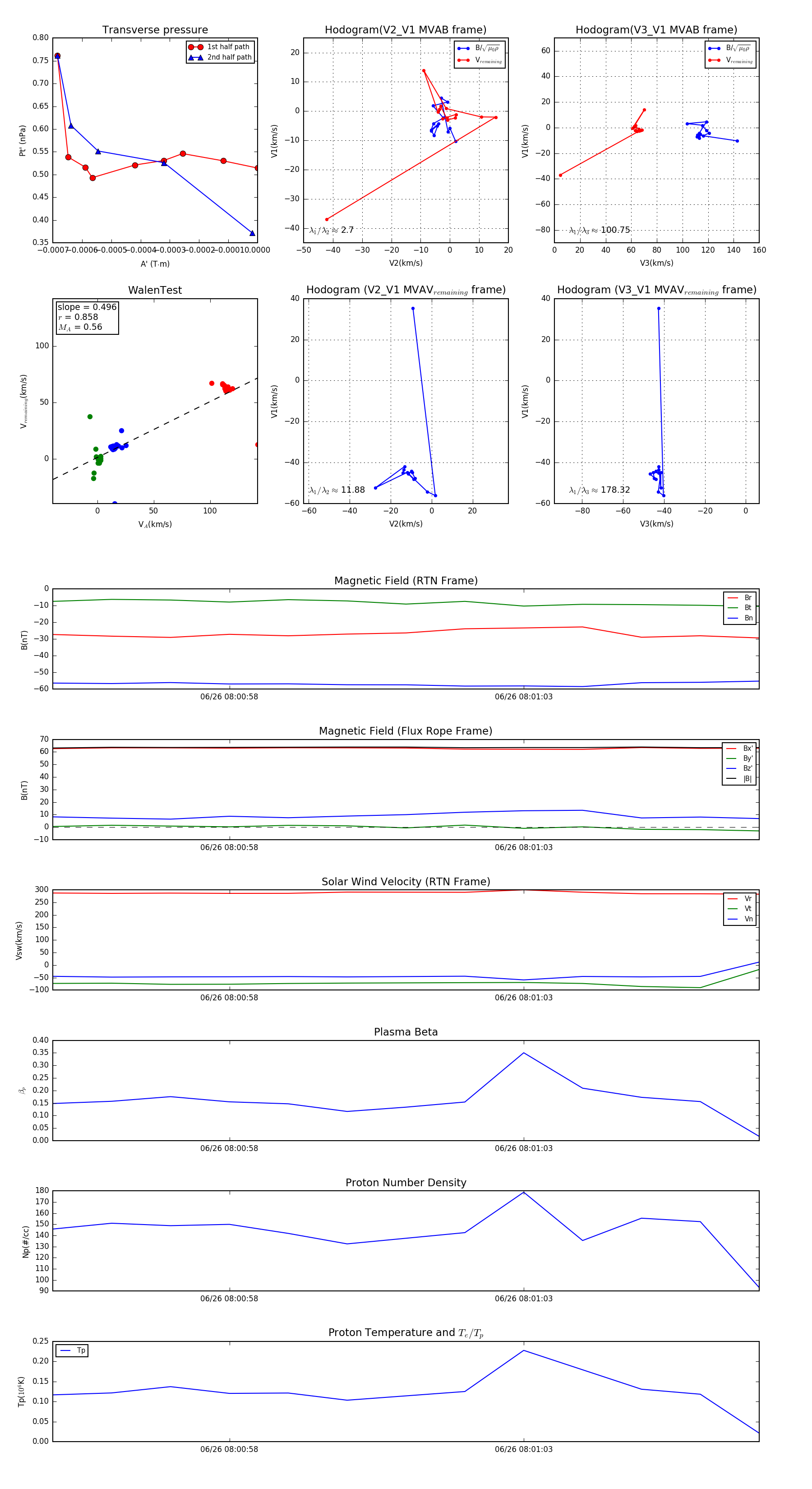
Flux Rope in 2023

Flux Rope Event 2023-06-26 08:00:55 ~ 2023-06-26 08:01:07 (13 seconds)


plot