HOME   LIST
‹–   –›

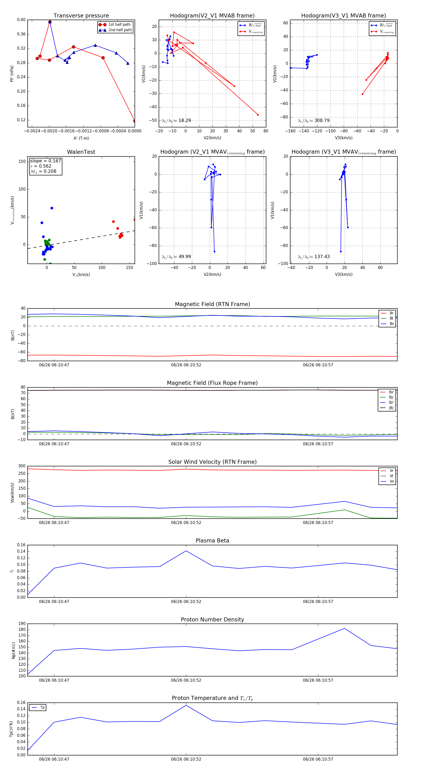
Flux Rope in 2023

Flux Rope Event 2023-06-26 06:10:46 ~ 2023-06-26 06:11:00 (15 seconds)


plot