HOME   LIST
‹–   –›

Flux Rope in 2023

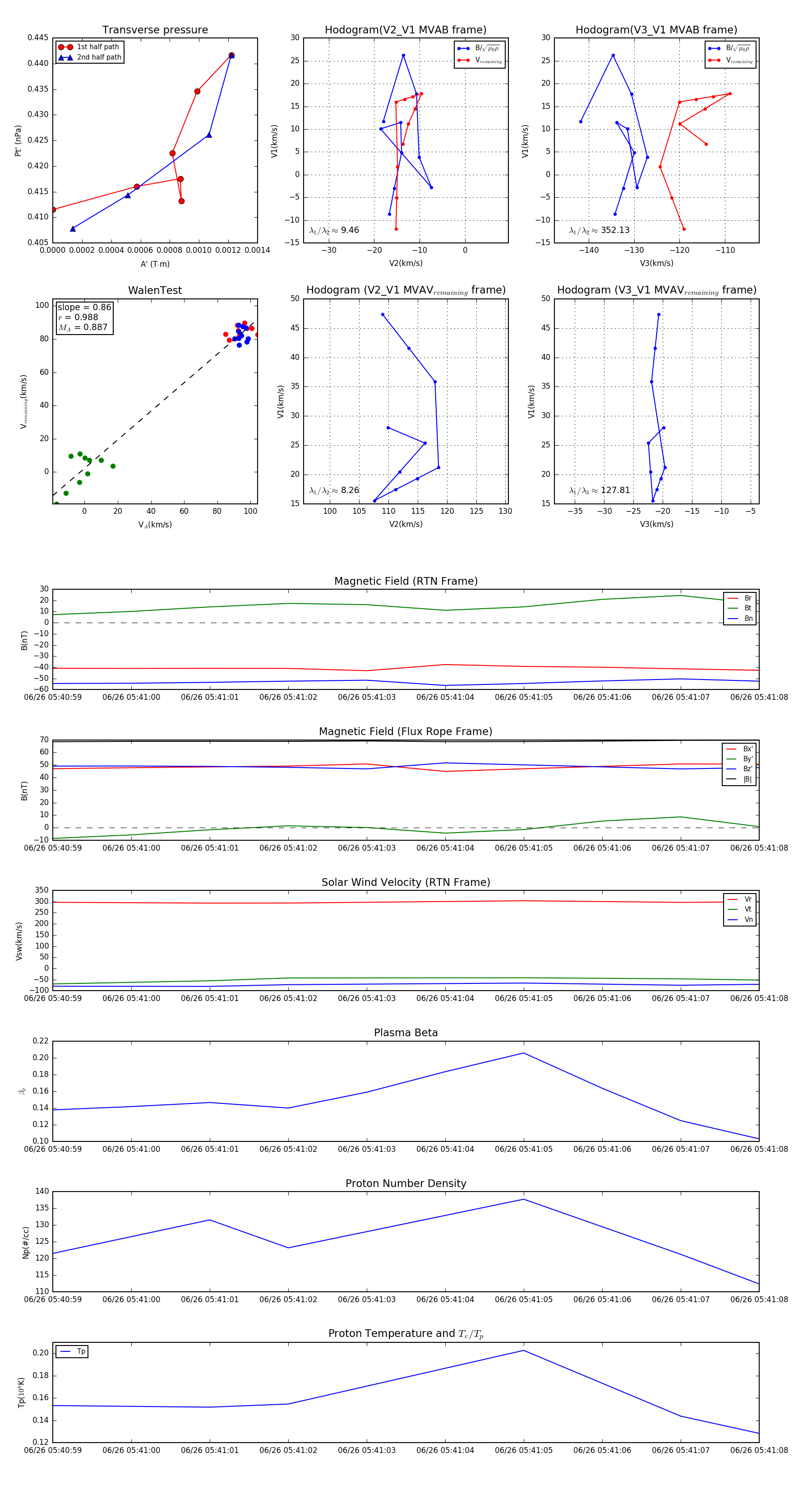
Flux Rope Event 2023-06-26 05:40:59 ~ 2023-06-26 05:41:08 (10 seconds)


plot