HOME   LIST
‹–   –›

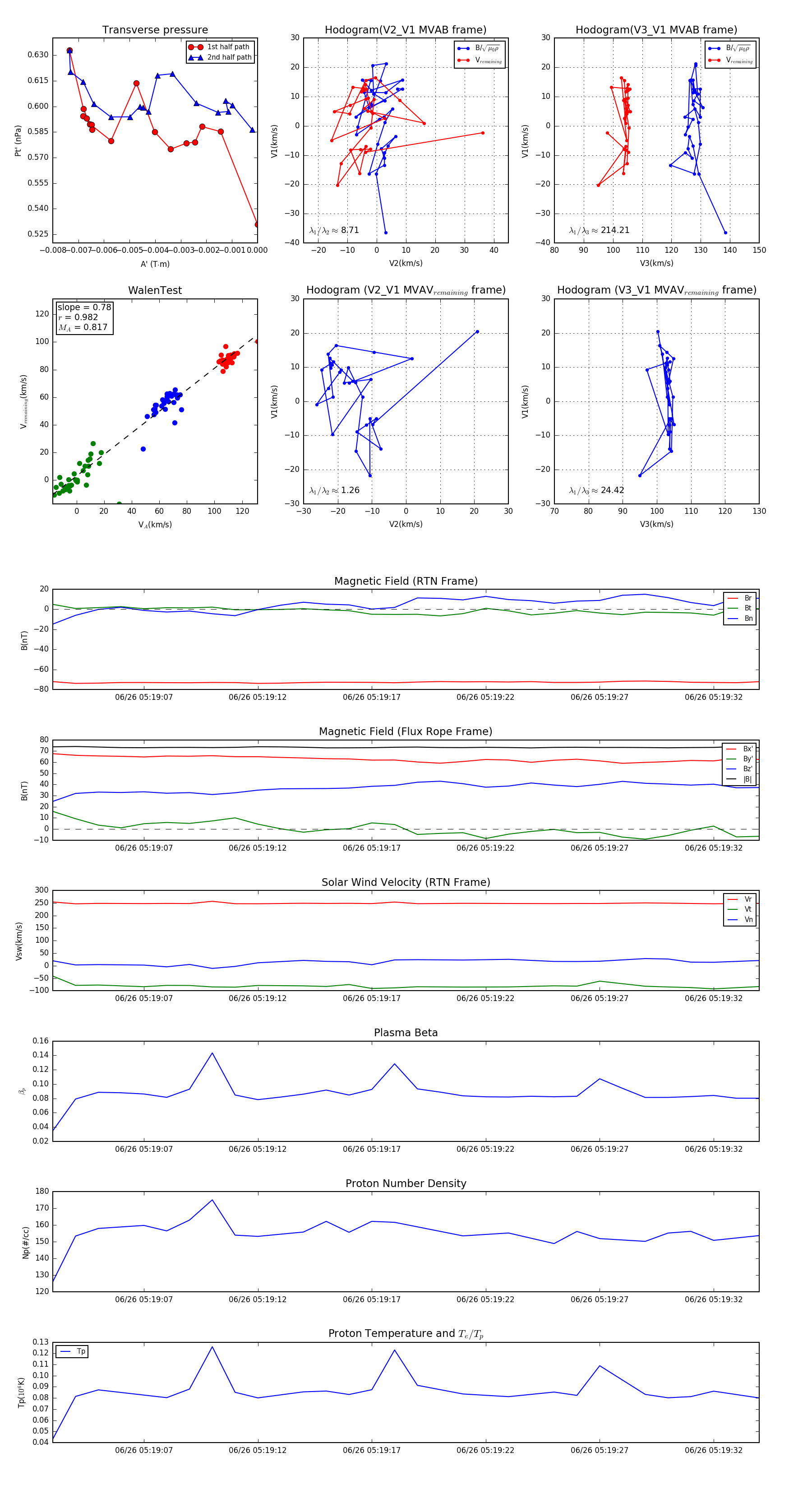
Flux Rope in 2023

Flux Rope Event 2023-06-26 05:19:03 ~ 2023-06-26 05:19:34 (32 seconds)


plot