HOME   LIST
‹–   –›

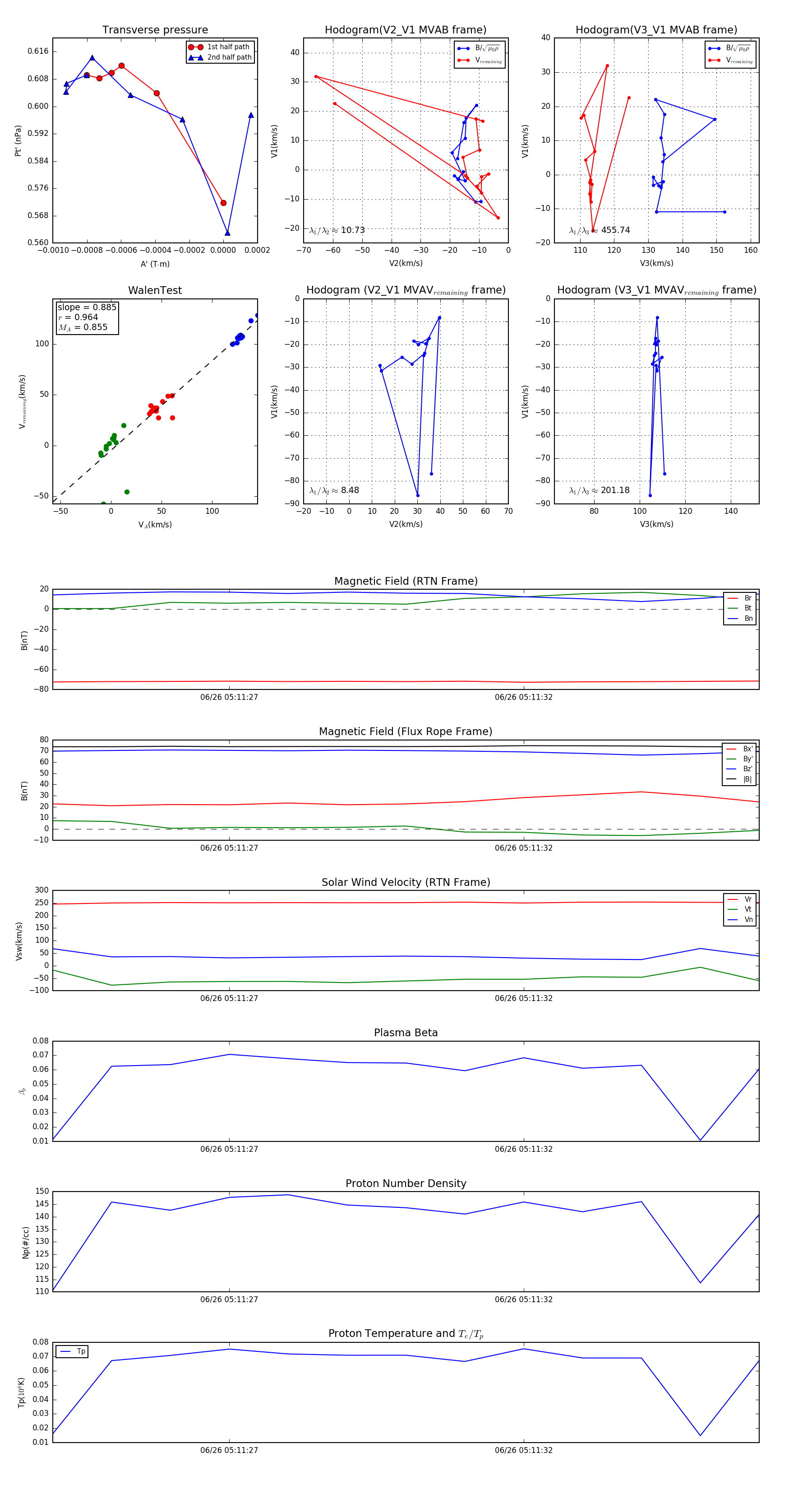
Flux Rope in 2023

Flux Rope Event 2023-06-26 05:11:24 ~ 2023-06-26 05:11:36 (13 seconds)


plot