HOME   LIST
‹–   –›

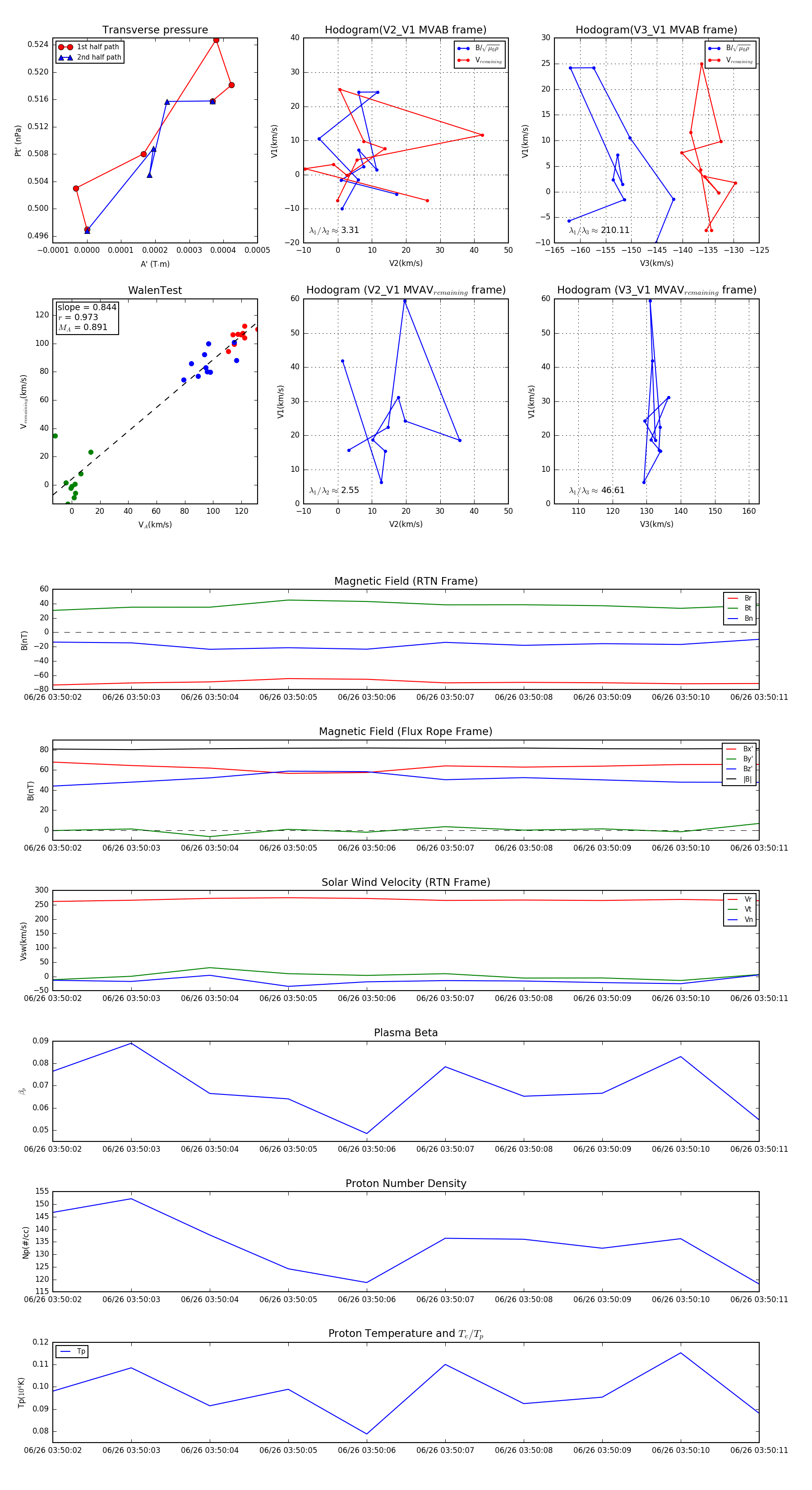
Flux Rope in 2023

Flux Rope Event 2023-06-26 03:50:02 ~ 2023-06-26 03:50:11 (10 seconds)


plot