HOME   LIST
‹–   –›

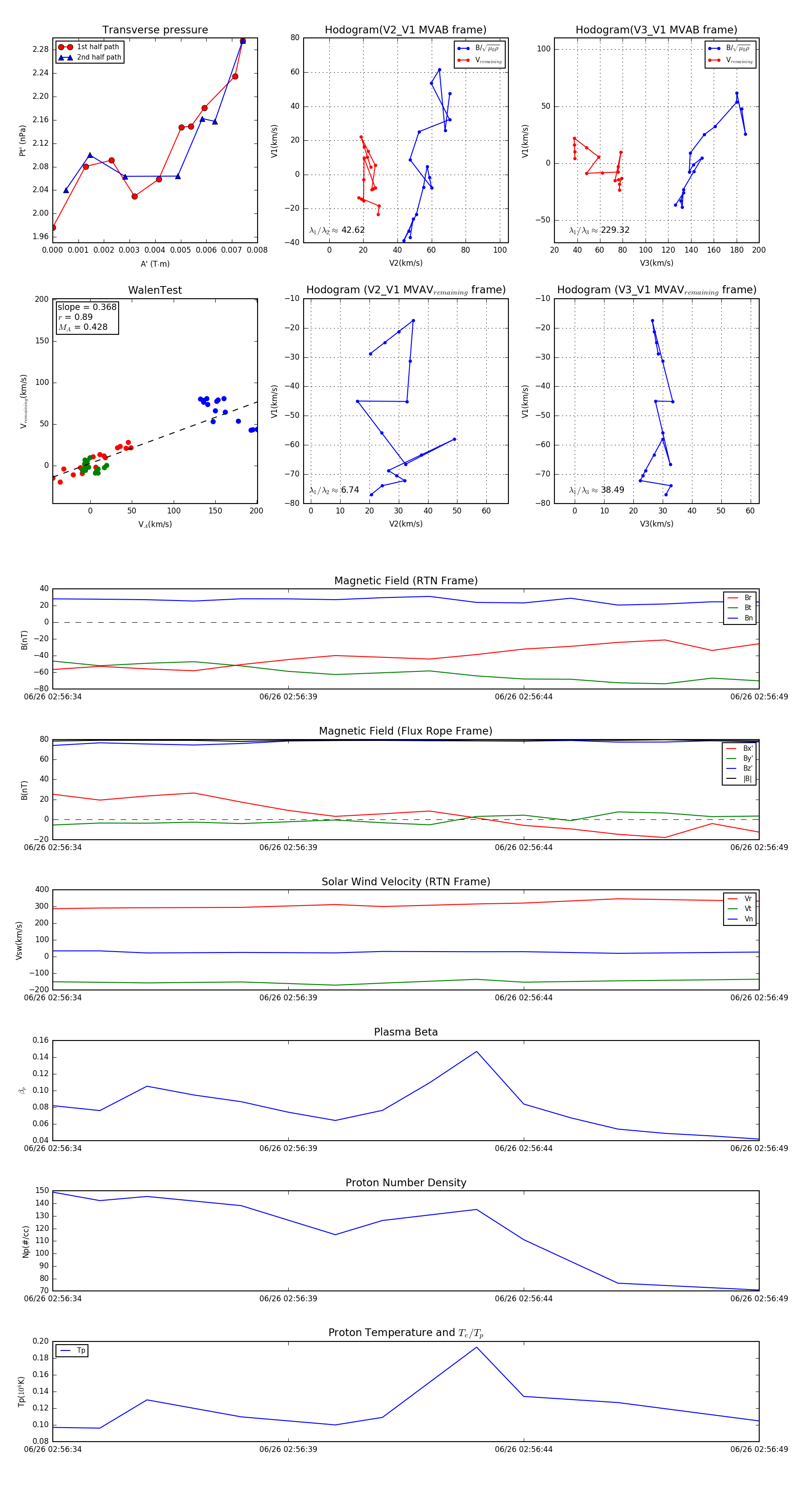
Flux Rope in 2023

Flux Rope Event 2023-06-26 02:56:34 ~ 2023-06-26 02:56:49 (16 seconds)


plot