HOME   LIST
‹–   –›

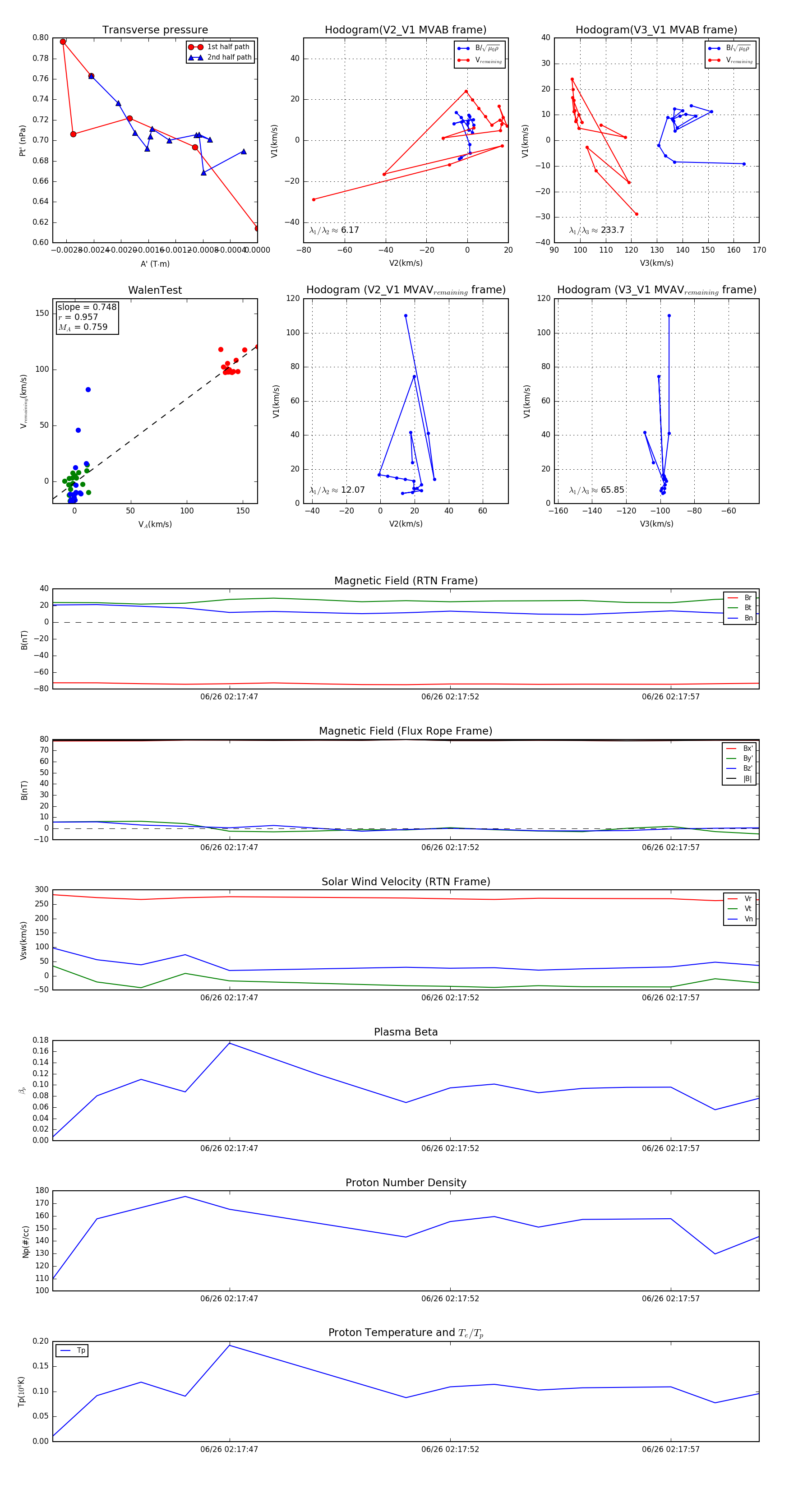
Flux Rope in 2023

Flux Rope Event 2023-06-26 02:17:43 ~ 2023-06-26 02:17:59 (17 seconds)


plot