HOME   LIST
‹–   –›

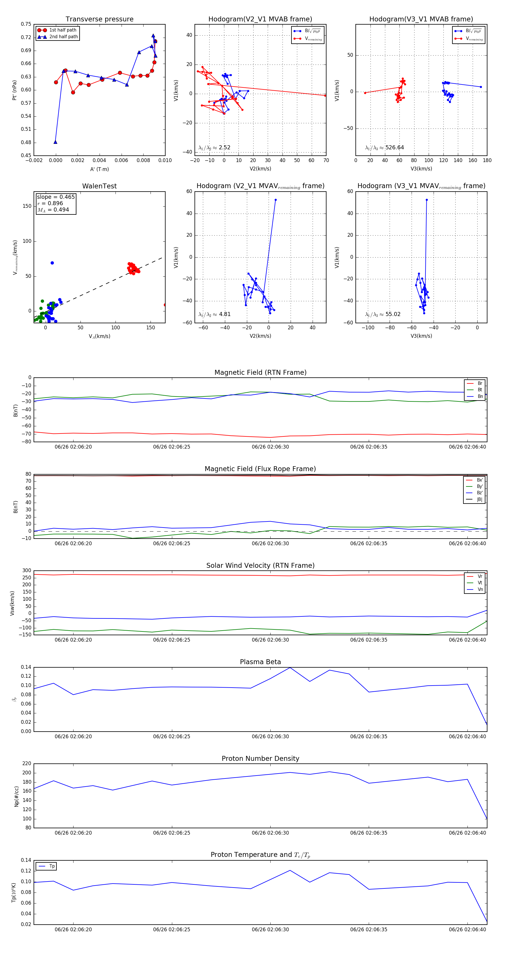
Flux Rope in 2023

Flux Rope Event 2023-06-26 02:06:18 ~ 2023-06-26 02:06:41 (24 seconds)


plot