HOME   LIST
‹–   –›

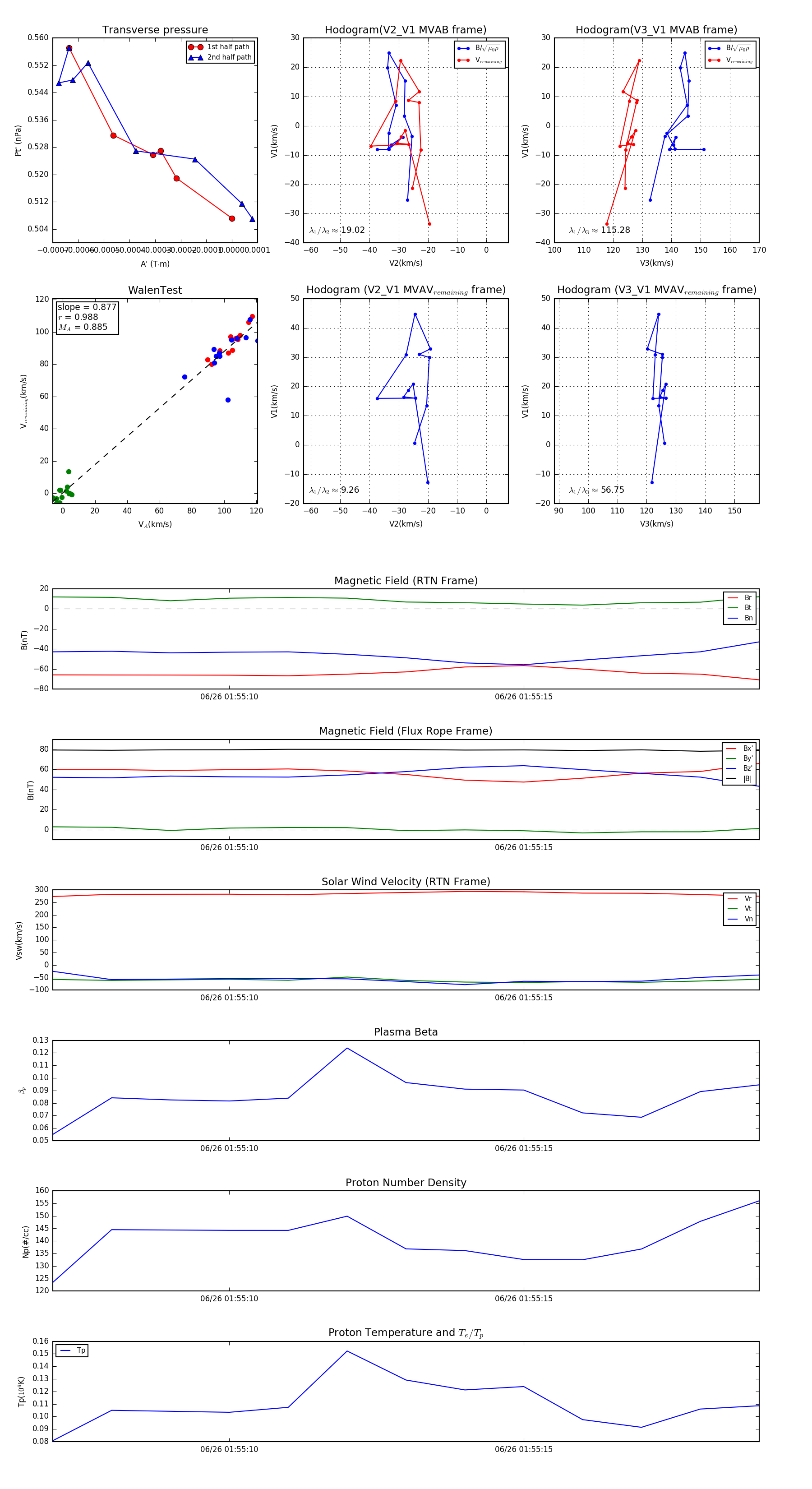
Flux Rope in 2023

Flux Rope Event 2023-06-26 01:55:07 ~ 2023-06-26 01:55:19 (13 seconds)


plot