HOME   LIST
‹–   –›

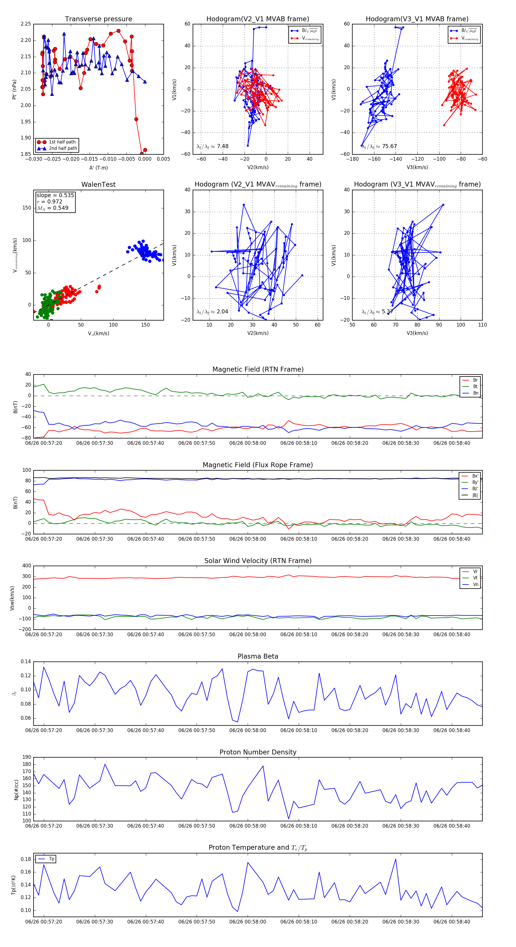
Flux Rope in 2023

Flux Rope Event 2023-06-26 00:57:18 ~ 2023-06-26 00:58:46 (89 seconds)


plot