HOME   LIST
‹–   –›

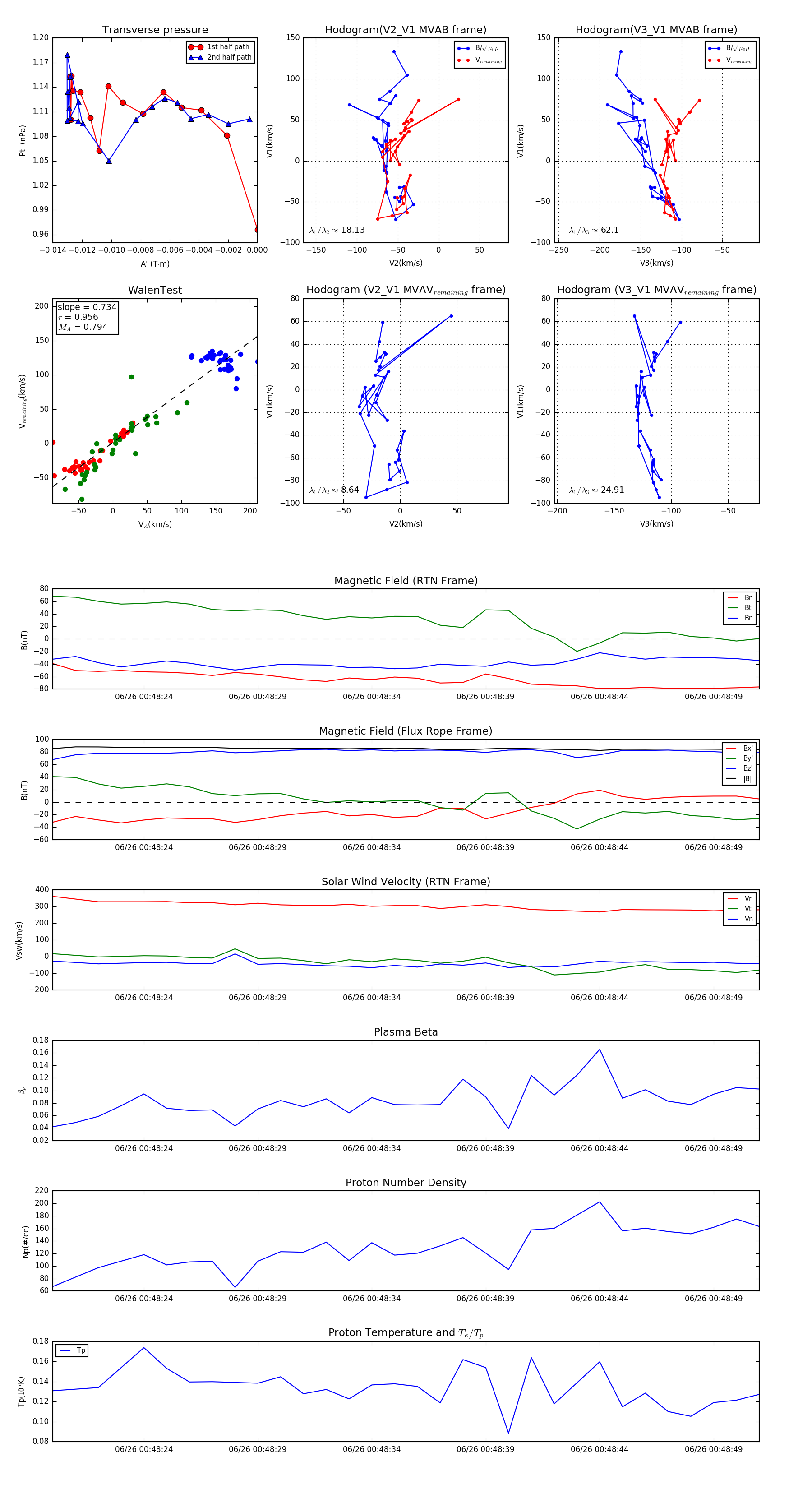
Flux Rope in 2023

Flux Rope Event 2023-06-26 00:48:20 ~ 2023-06-26 00:48:51 (32 seconds)


plot