HOME   LIST
‹–   –›

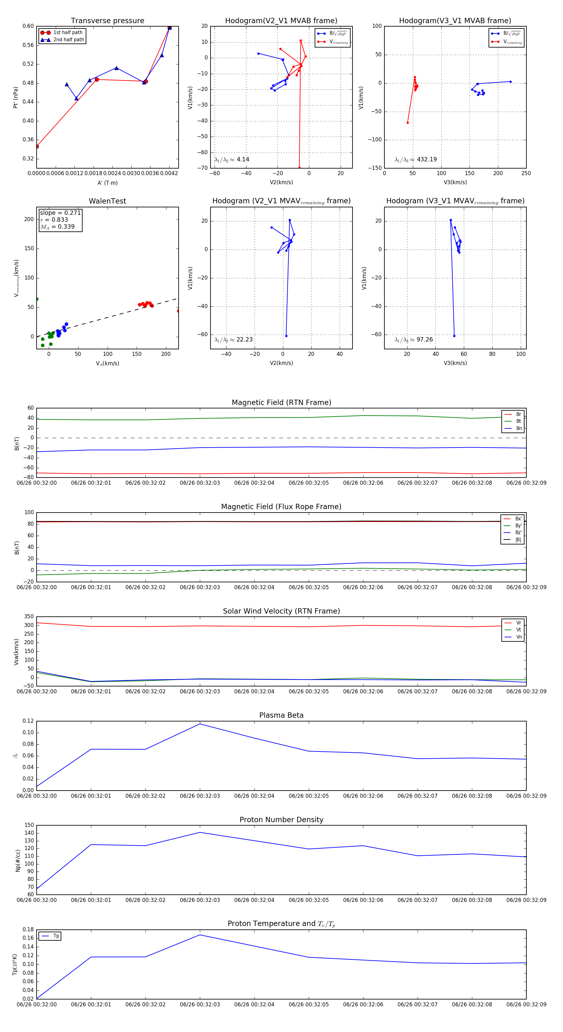
Flux Rope in 2023

Flux Rope Event 2023-06-26 00:32:00 ~ 2023-06-26 00:32:09 (10 seconds)


plot