HOME   LIST
‹–   –›

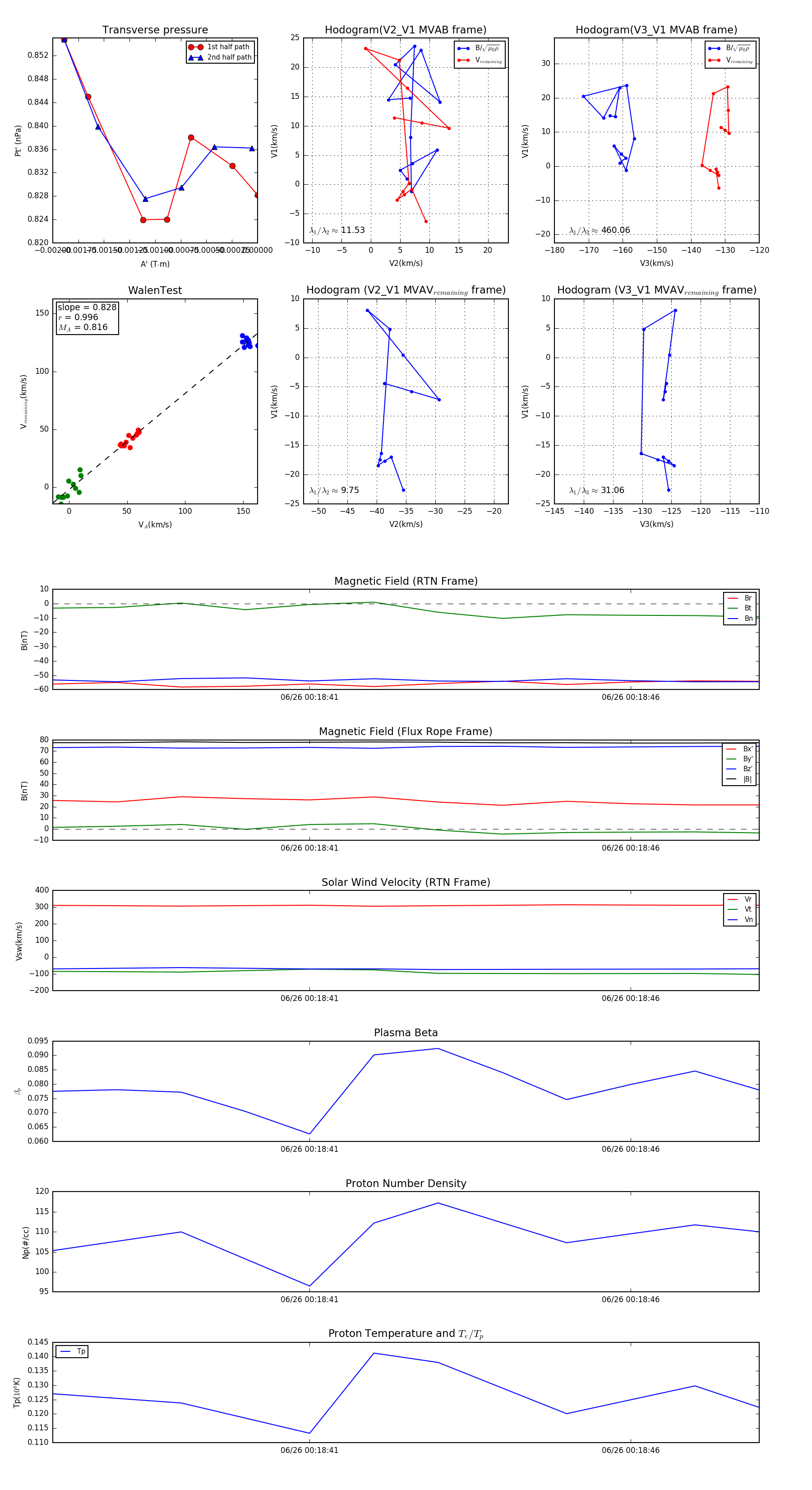
Flux Rope in 2023

Flux Rope Event 2023-06-26 00:18:37 ~ 2023-06-26 00:18:48 (12 seconds)


plot