HOME   LIST
‹–   –›

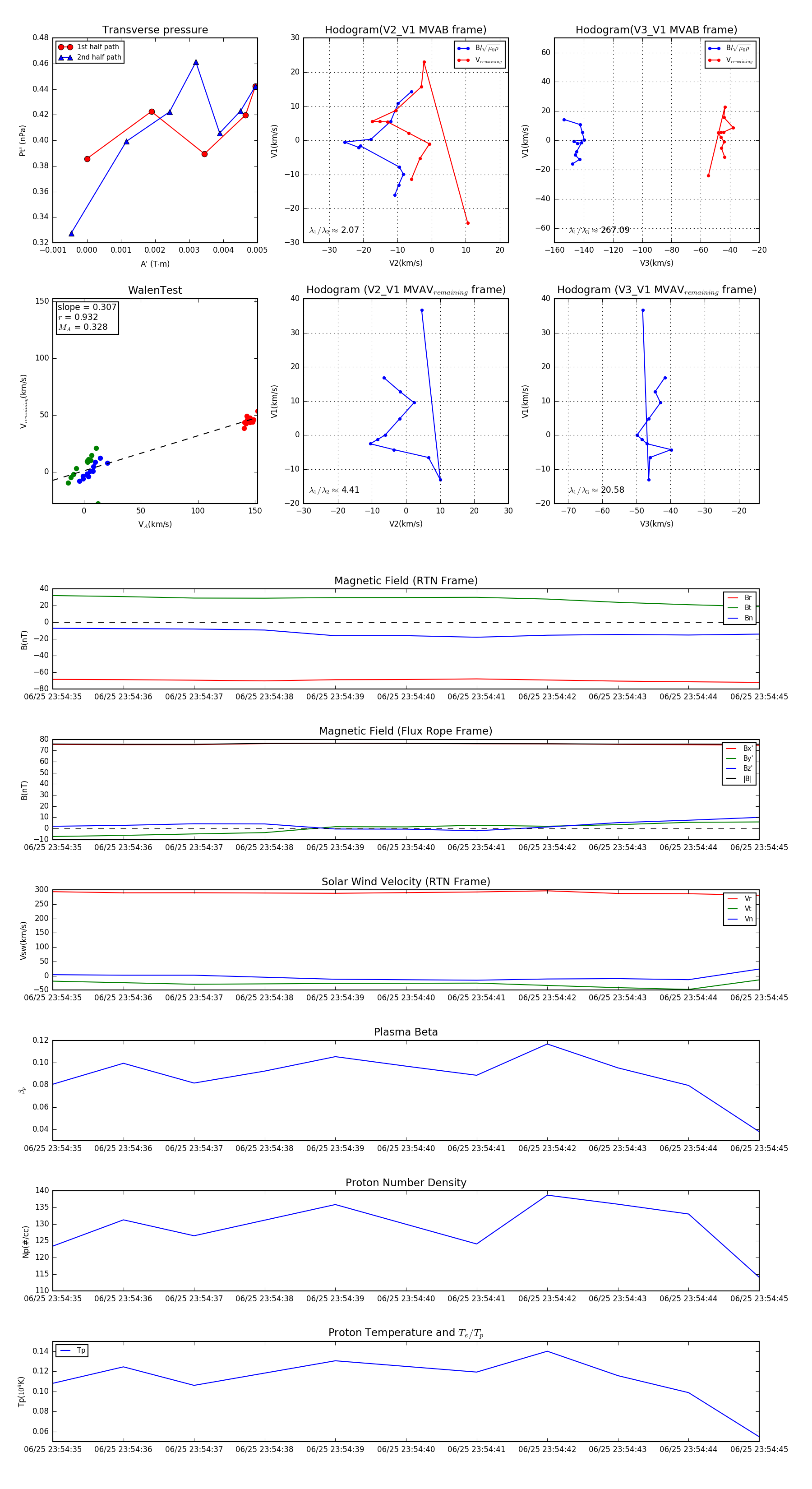
Flux Rope in 2023

Flux Rope Event 2023-06-25 23:54:35 ~ 2023-06-25 23:54:45 (11 seconds)


plot