HOME   LIST
‹–   –›

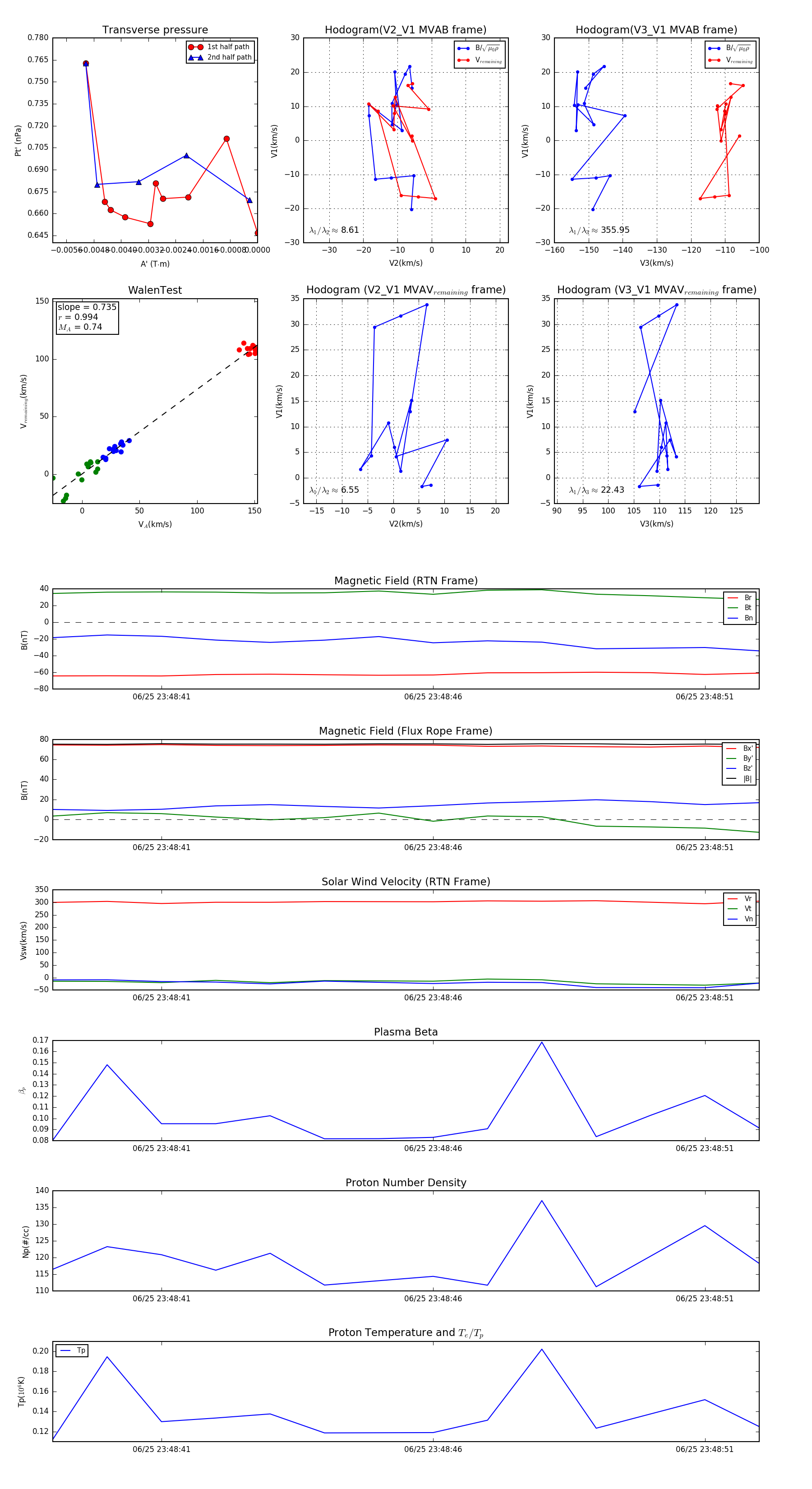
Flux Rope in 2023

Flux Rope Event 2023-06-25 23:48:39 ~ 2023-06-25 23:48:52 (14 seconds)


plot