HOME   LIST
‹–   –›

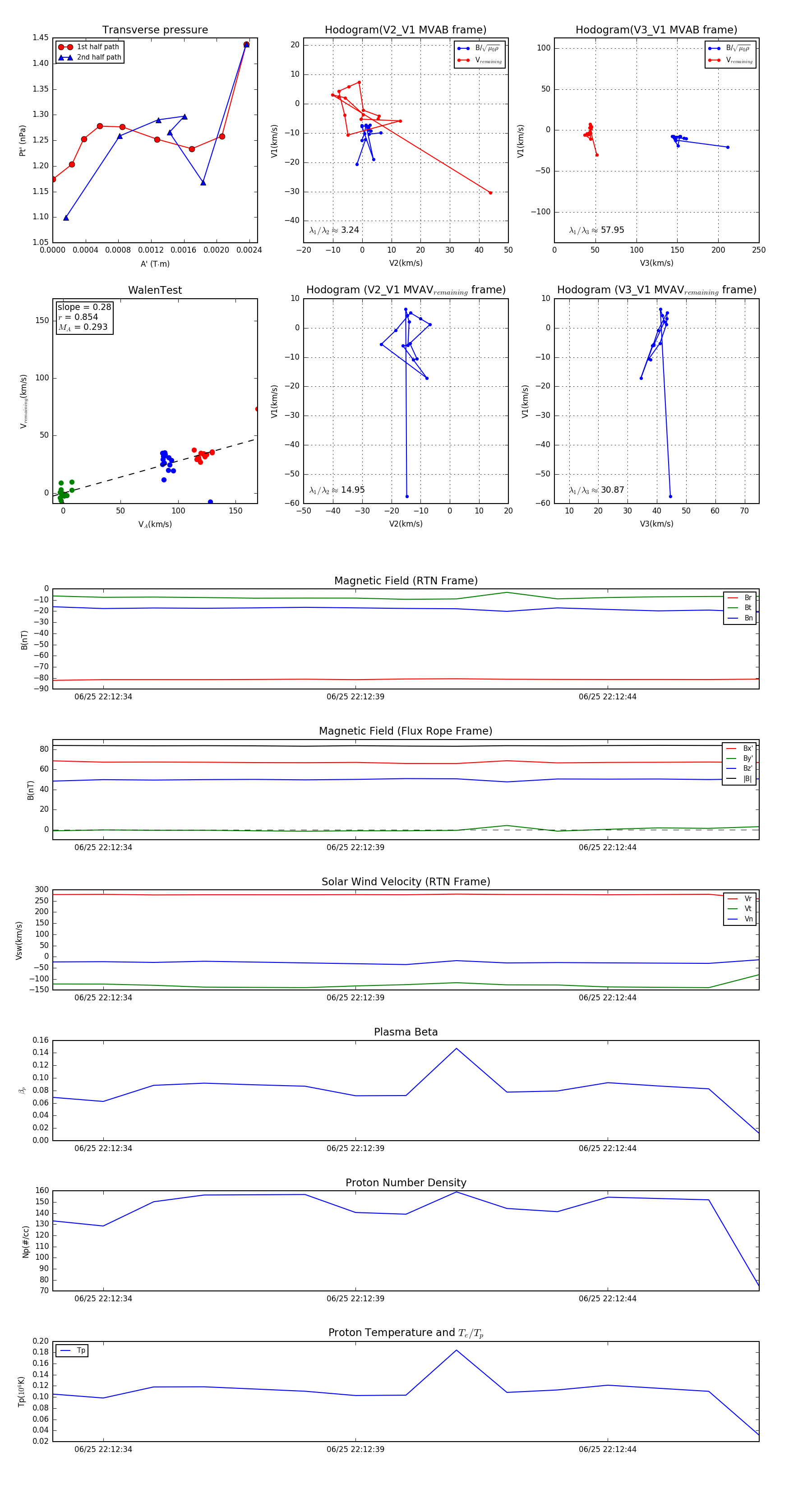
Flux Rope in 2023

Flux Rope Event 2023-06-25 22:12:33 ~ 2023-06-25 22:12:47 (15 seconds)


plot