HOME   LIST
‹–   –›

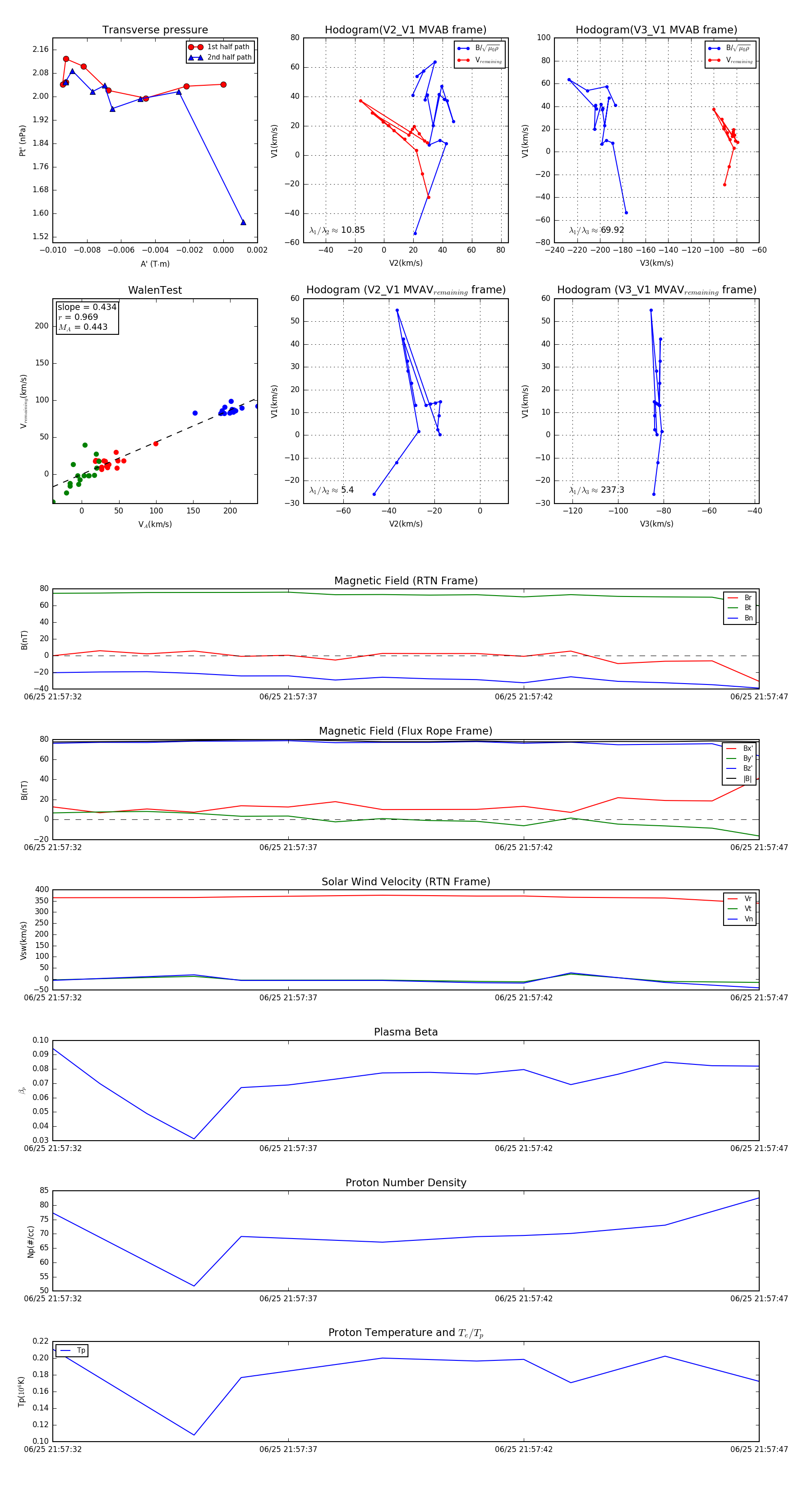
Flux Rope in 2023

Flux Rope Event 2023-06-25 21:57:32 ~ 2023-06-25 21:57:47 (16 seconds)


plot