HOME   LIST
‹–   –›

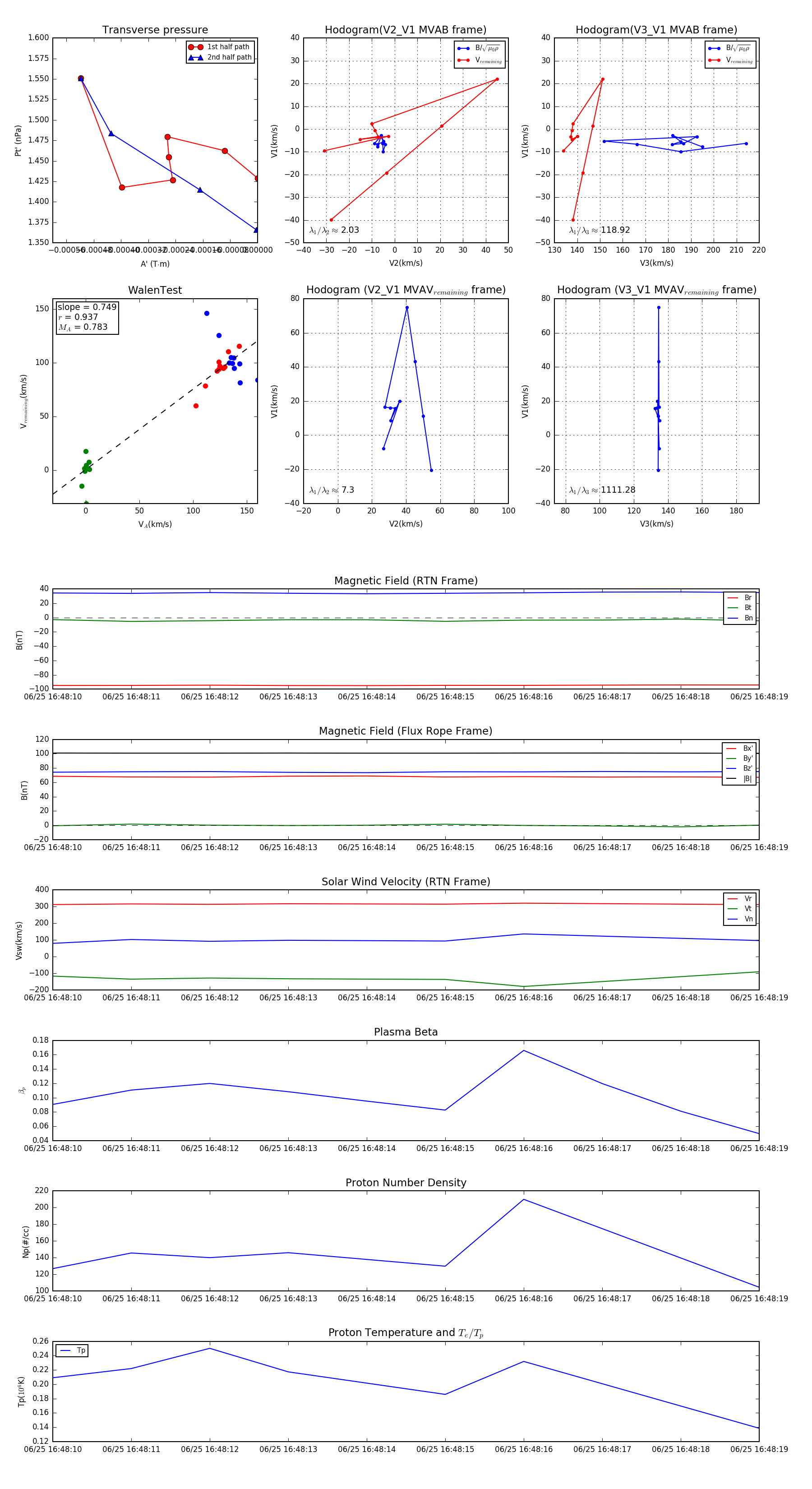
Flux Rope in 2023

Flux Rope Event 2023-06-25 16:48:10 ~ 2023-06-25 16:48:19 (10 seconds)


plot