HOME   LIST
‹–   –›

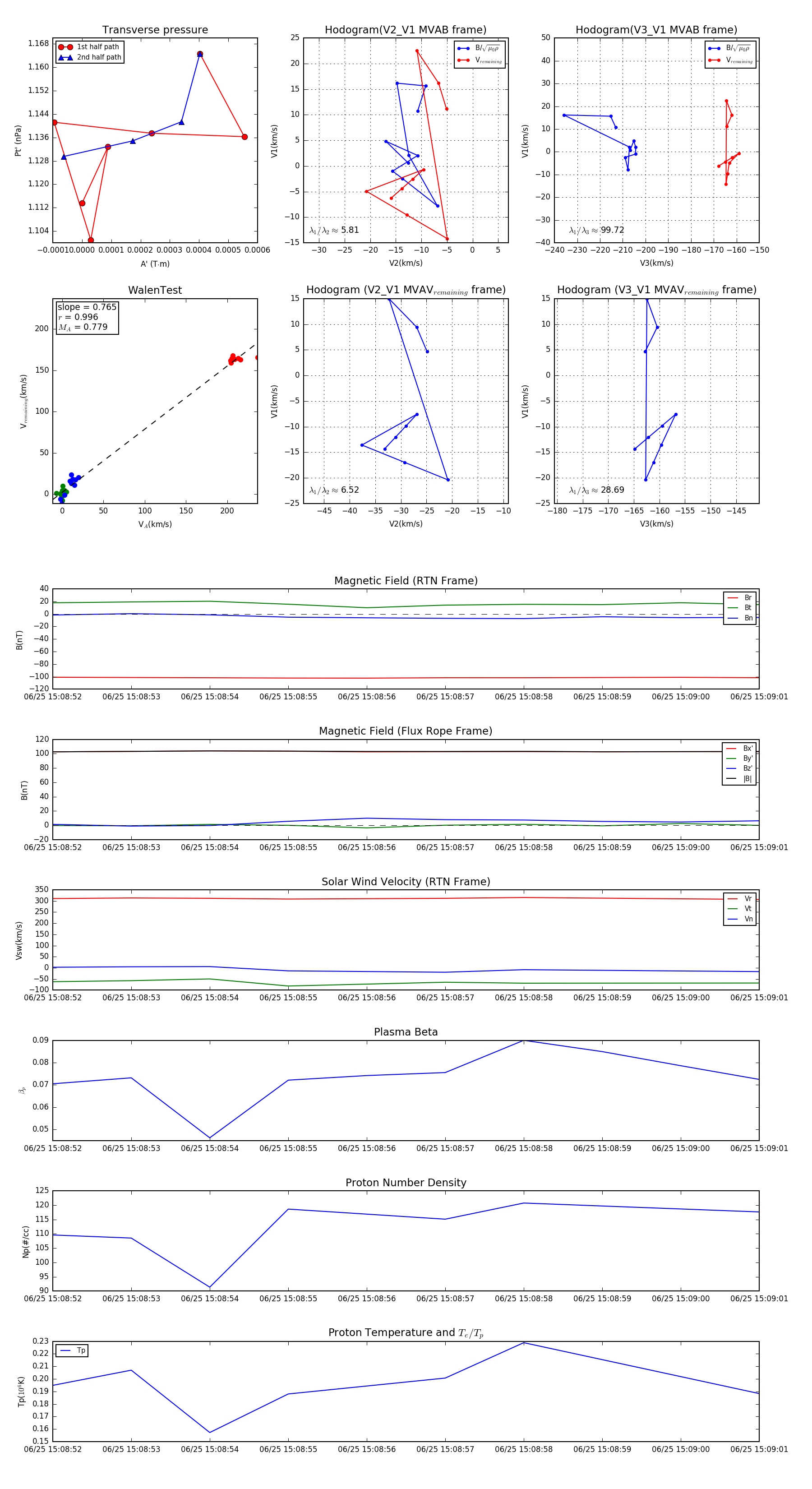
Flux Rope in 2023

Flux Rope Event 2023-06-25 15:08:52 ~ 2023-06-25 15:09:01 (10 seconds)


plot