HOME   LIST
‹–   –›

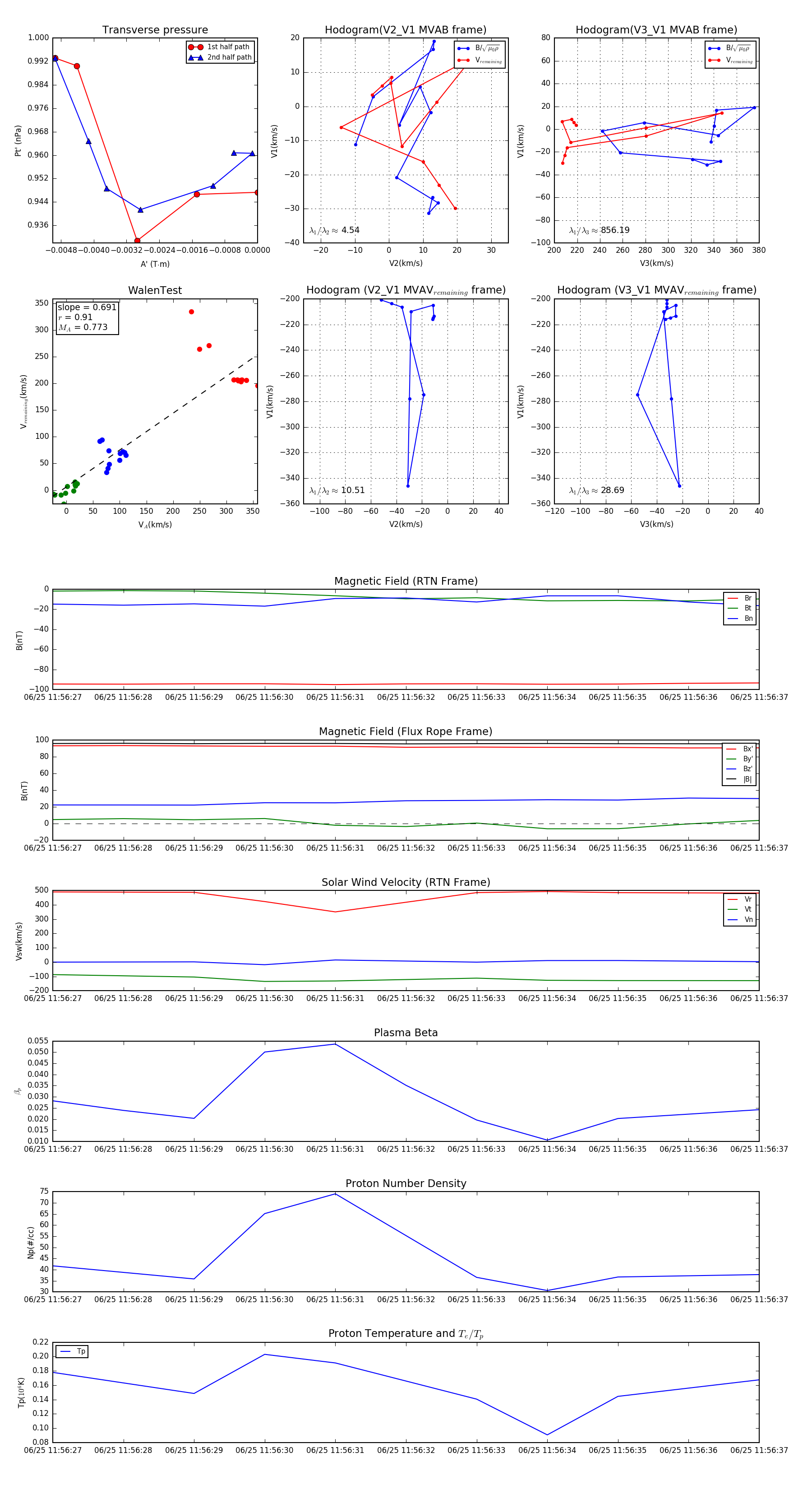
Flux Rope in 2023

Flux Rope Event 2023-06-25 11:56:27 ~ 2023-06-25 11:56:37 (11 seconds)


plot