HOME   LIST
‹–   –›

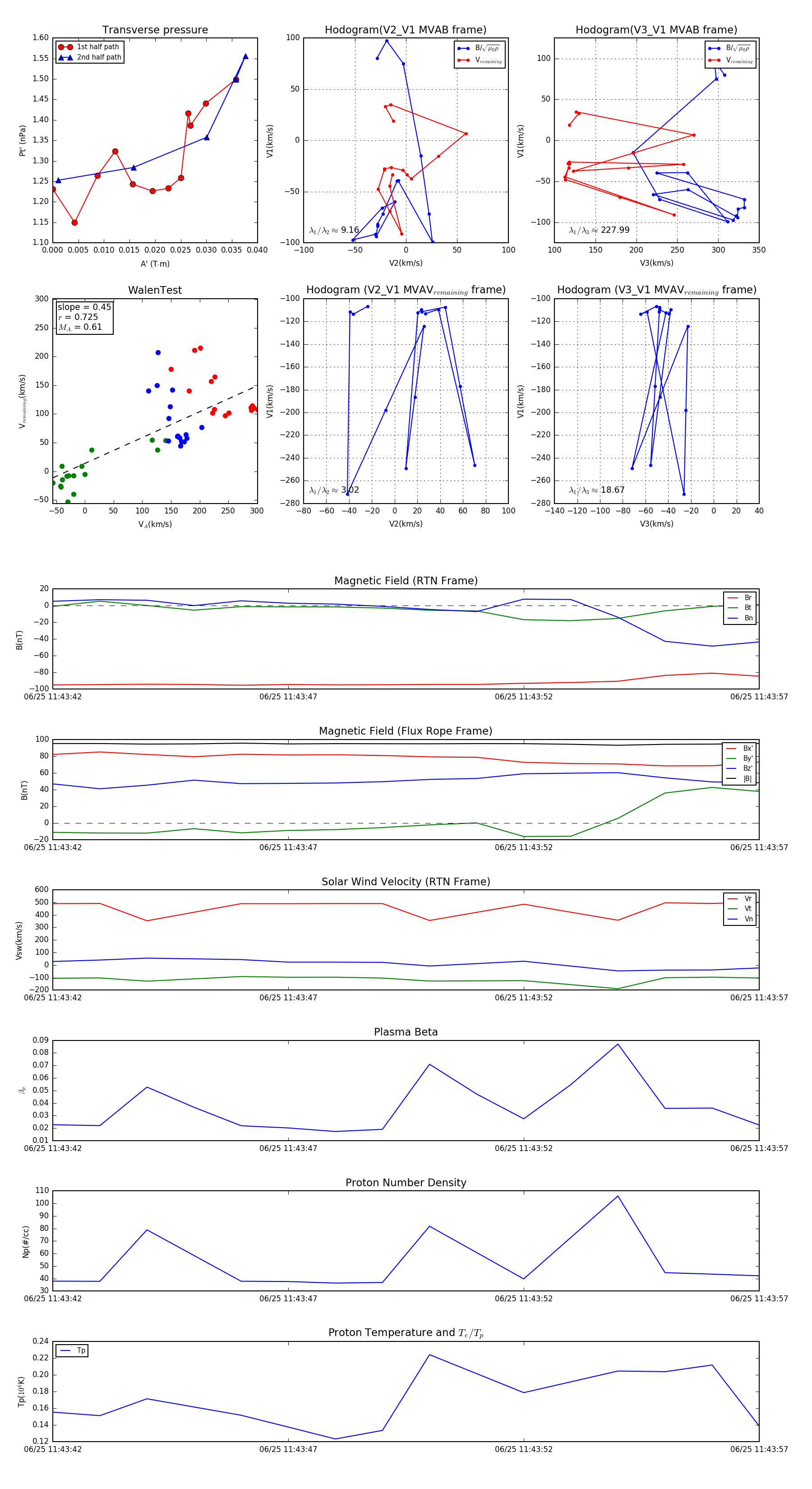
Flux Rope in 2023

Flux Rope Event 2023-06-25 11:43:42 ~ 2023-06-25 11:43:57 (16 seconds)


plot