HOME   LIST
‹–   –›

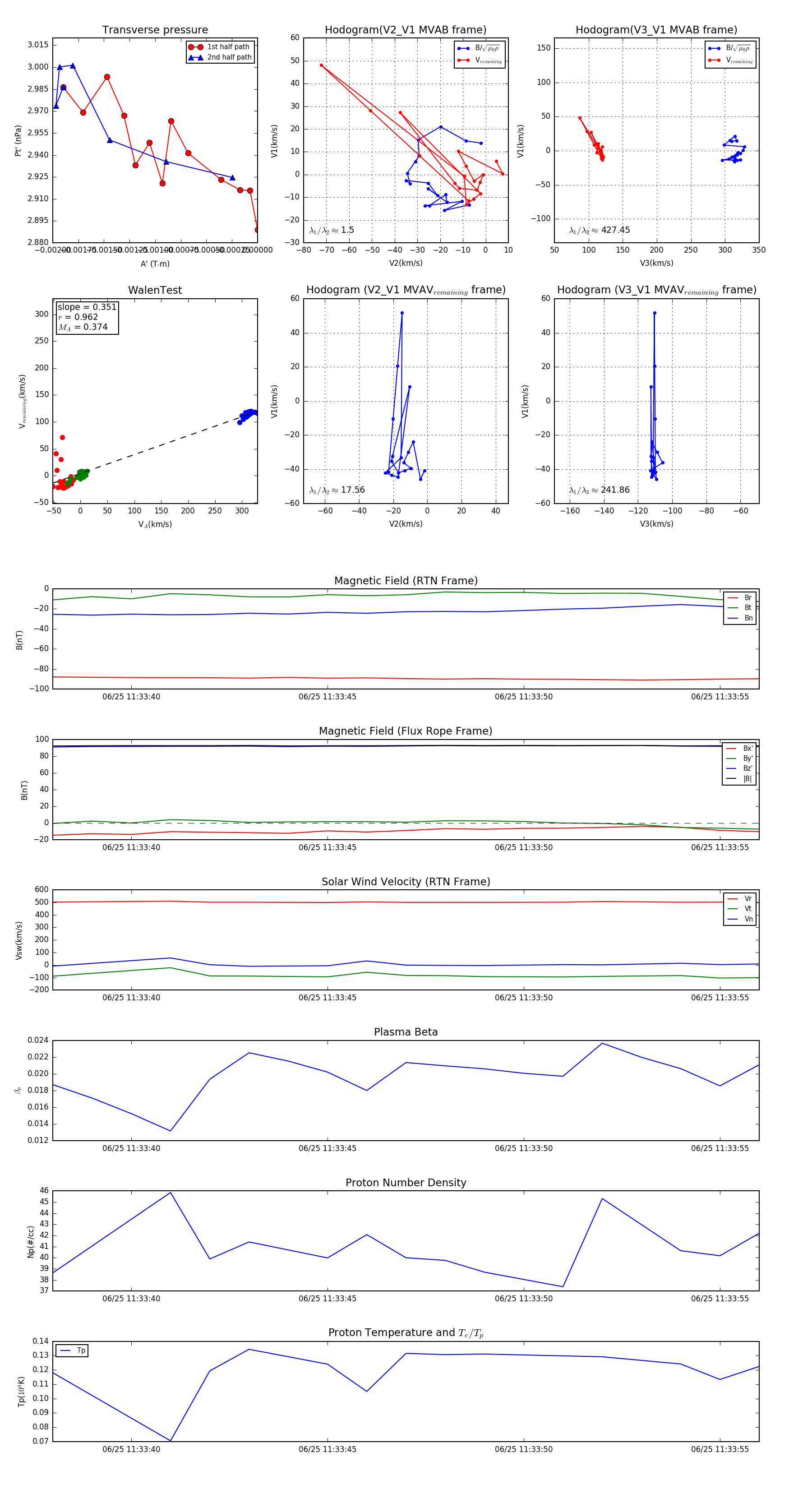
Flux Rope in 2023

Flux Rope Event 2023-06-25 11:33:38 ~ 2023-06-25 11:33:56 (19 seconds)


plot