HOME   LIST
‹–   –›

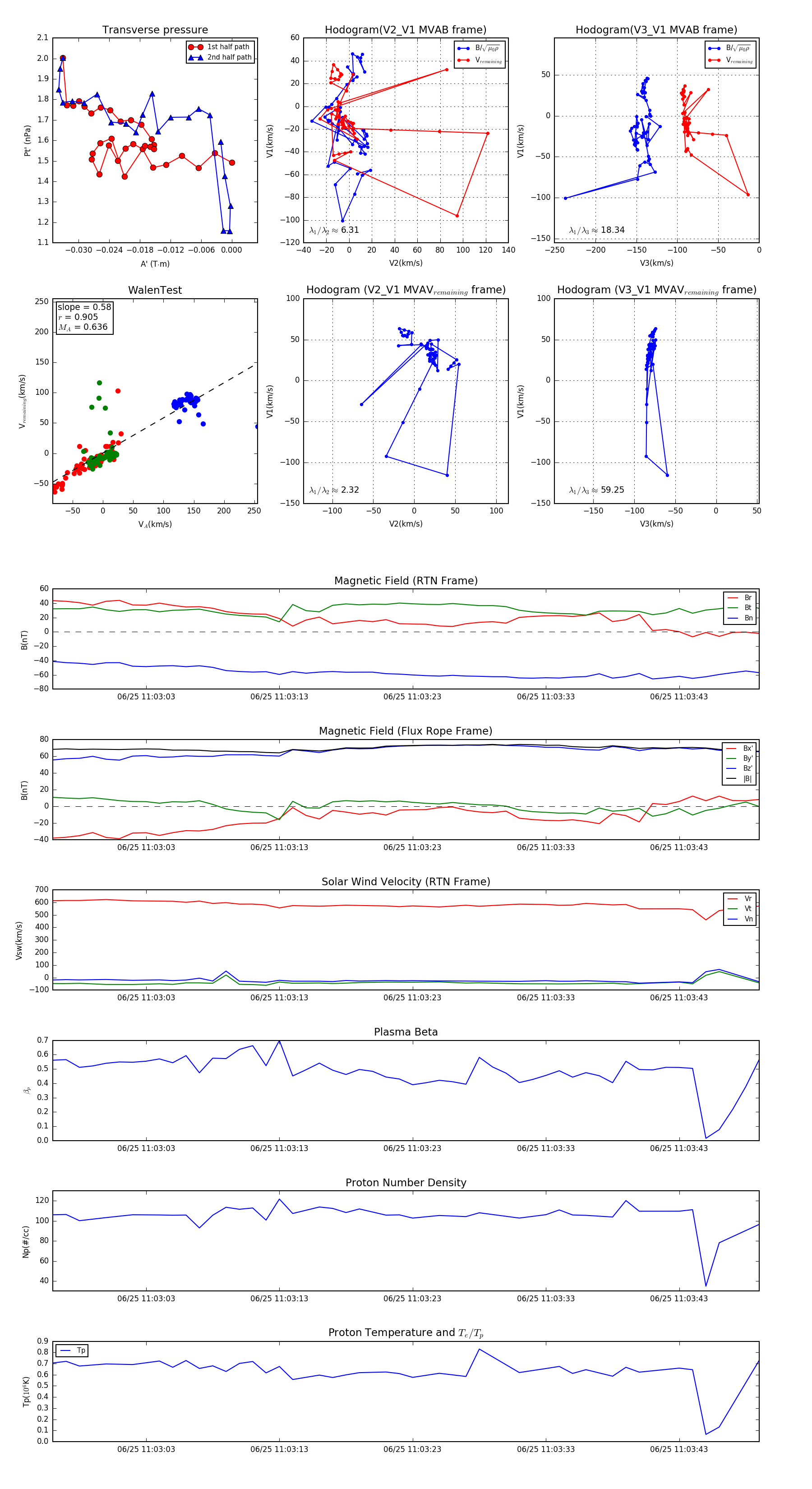
Flux Rope in 2023

Flux Rope Event 2023-06-25 11:02:56 ~ 2023-06-25 11:03:49 (54 seconds)


plot