HOME   LIST
‹–   –›

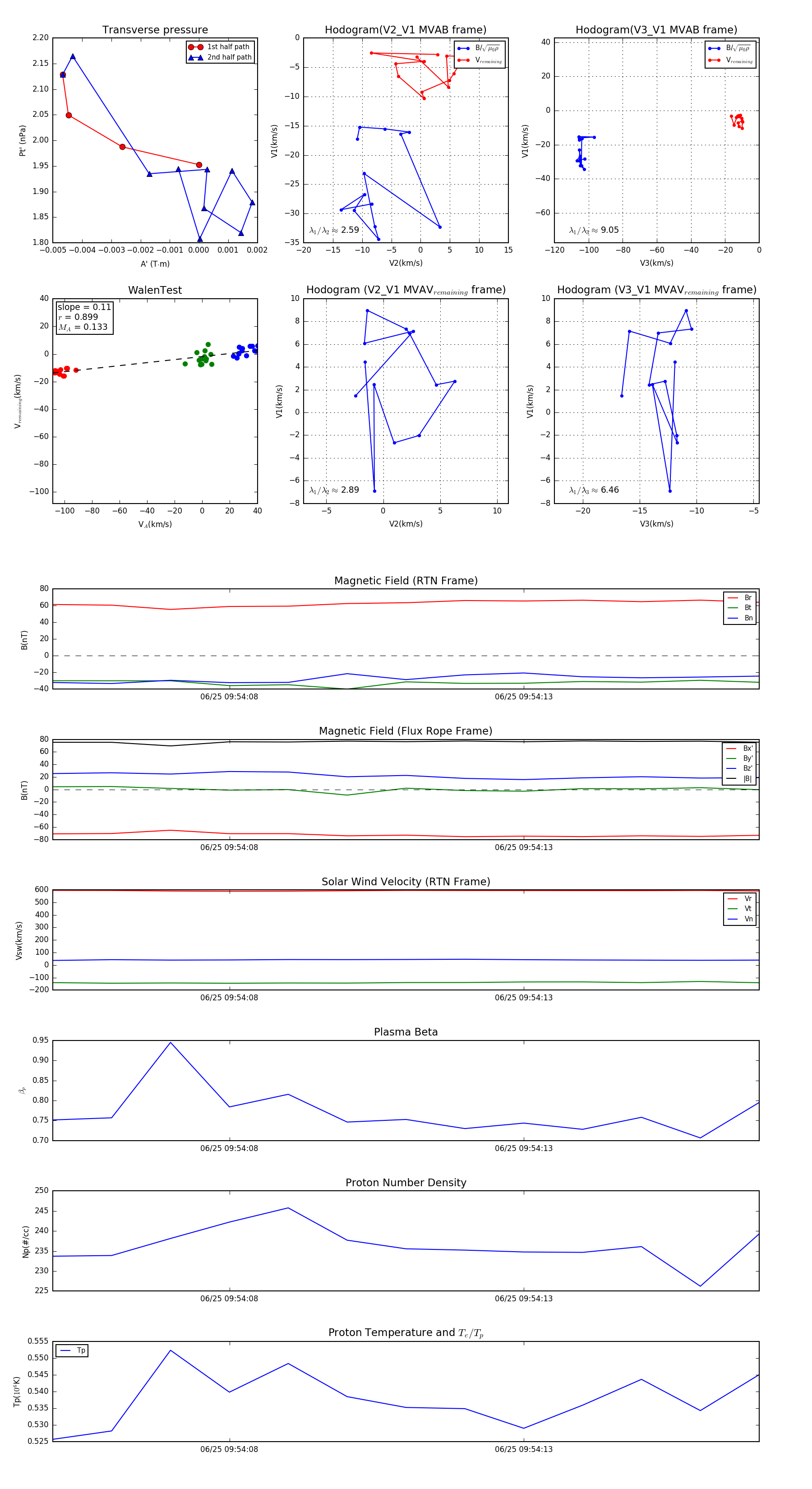
Flux Rope in 2023

Flux Rope Event 2023-06-25 09:54:05 ~ 2023-06-25 09:54:17 (13 seconds)


plot