HOME   LIST
‹–   –›

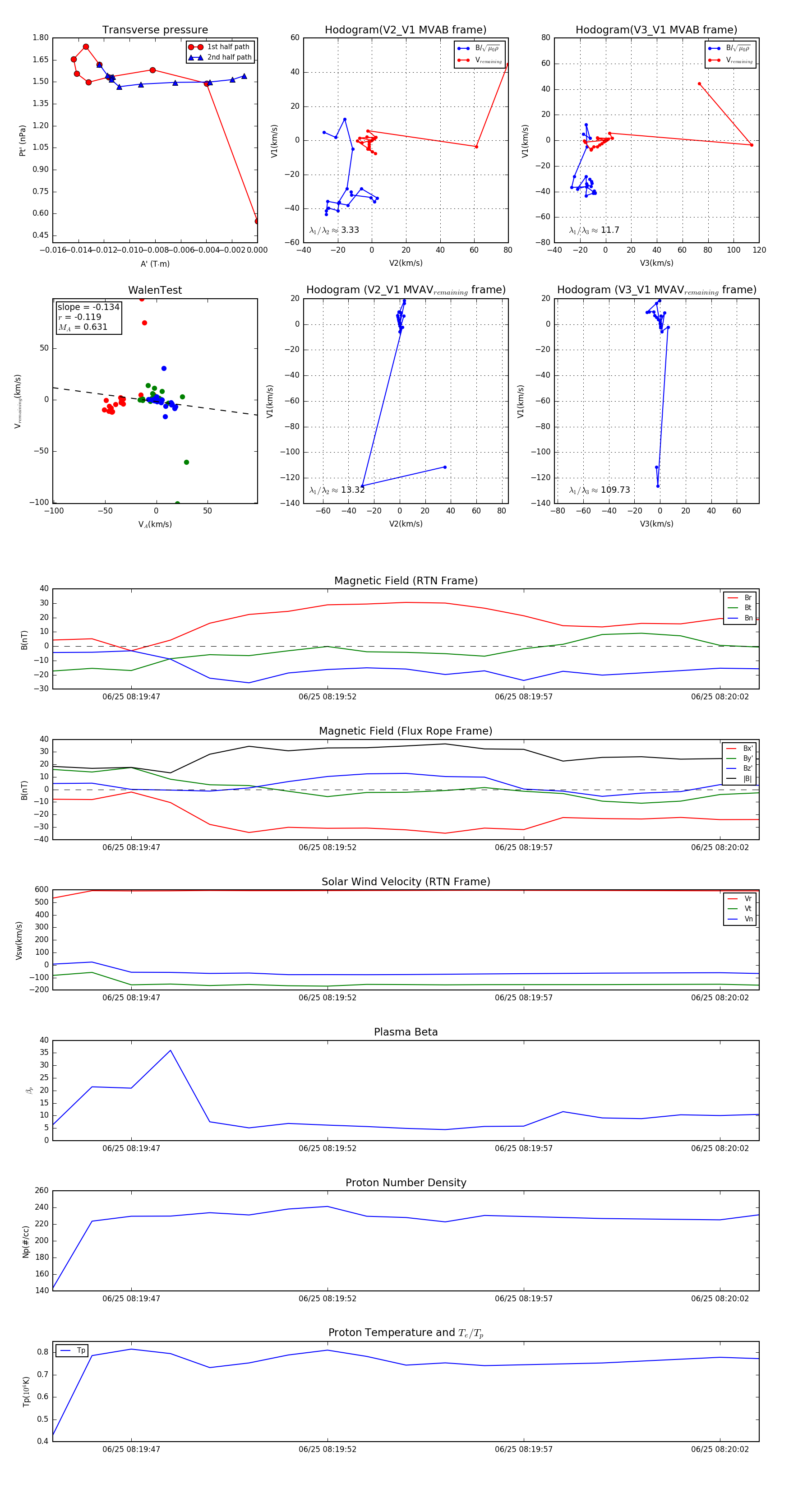
Flux Rope in 2023

Flux Rope Event 2023-06-25 08:19:45 ~ 2023-06-25 08:20:03 (19 seconds)


plot