HOME   LIST
‹–   –›

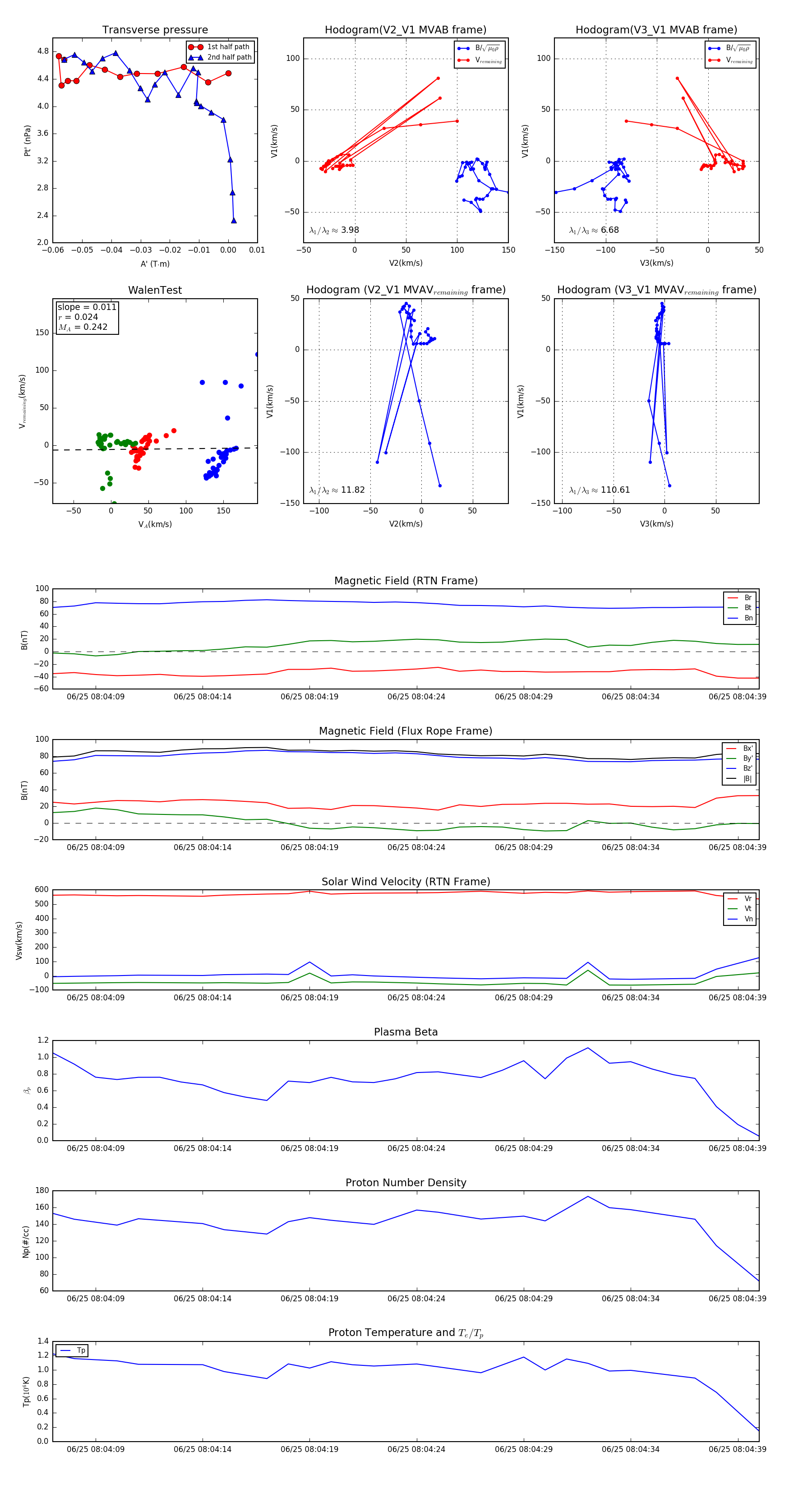
Flux Rope in 2023

Flux Rope Event 2023-06-25 08:04:07 ~ 2023-06-25 08:04:40 (34 seconds)


plot