HOME   LIST
‹–   –›

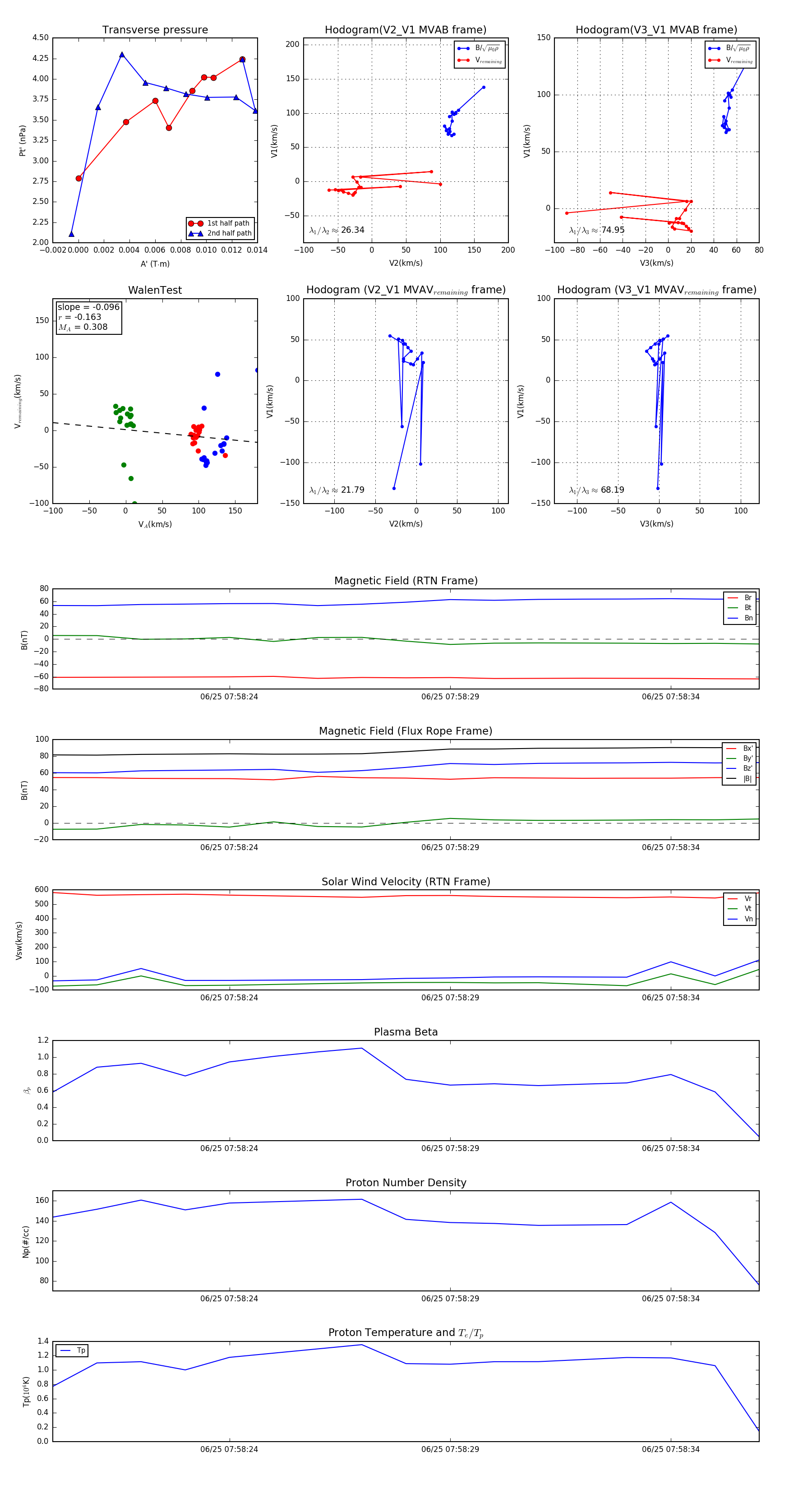
Flux Rope in 2023

Flux Rope Event 2023-06-25 07:58:20 ~ 2023-06-25 07:58:36 (17 seconds)


plot