HOME   LIST
‹–   –›

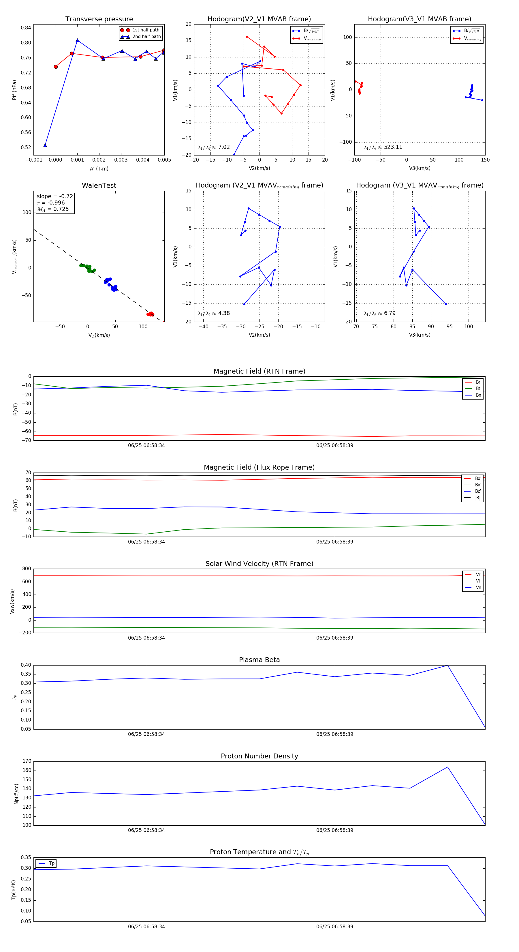
Flux Rope in 2023

Flux Rope Event 2023-06-25 06:58:31 ~ 2023-06-25 06:58:43 (13 seconds)


plot