HOME   LIST
‹–   –›

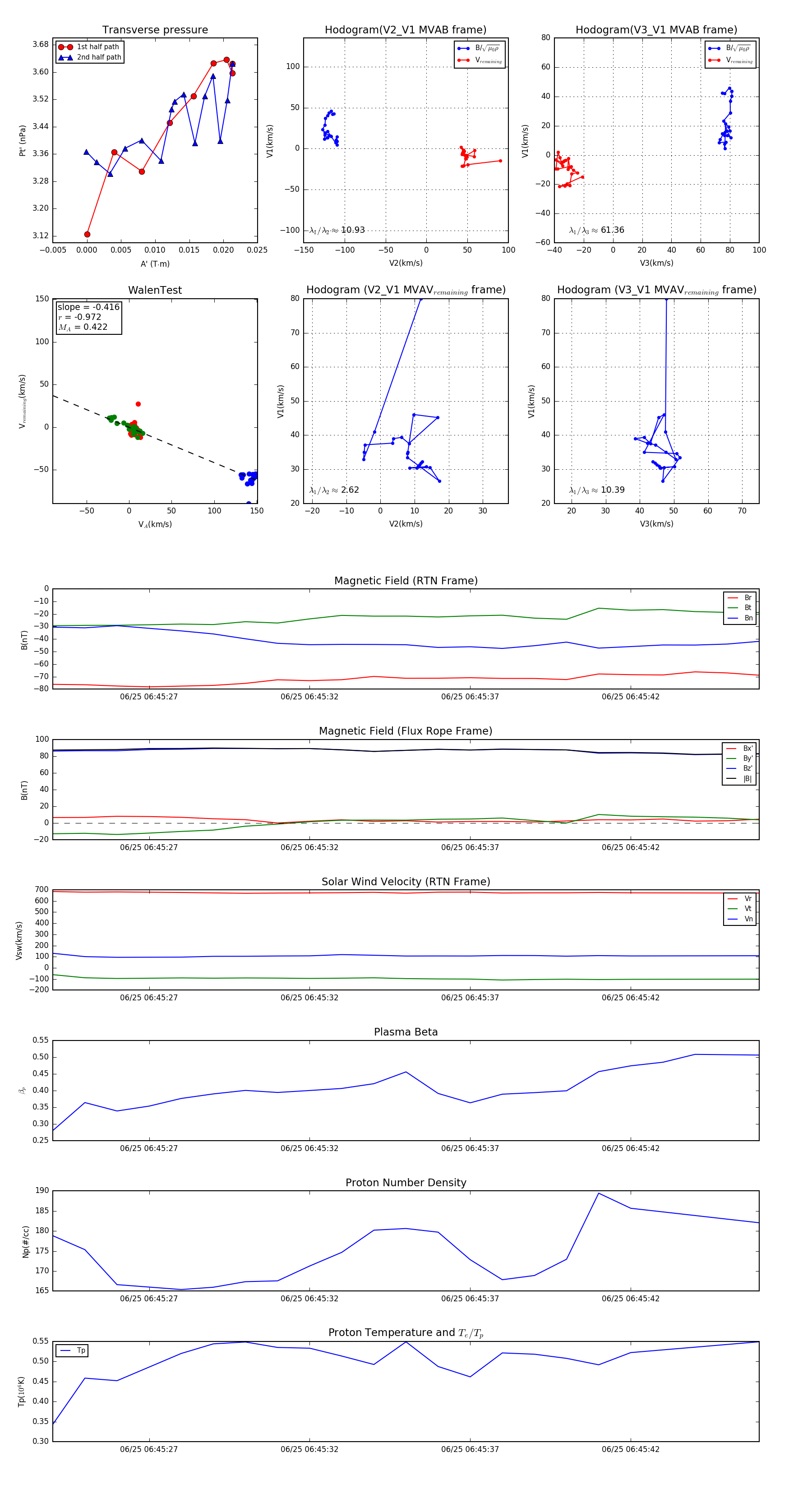
Flux Rope in 2023

Flux Rope Event 2023-06-25 06:45:24 ~ 2023-06-25 06:45:46 (23 seconds)


plot