HOME   LIST
‹–   –›

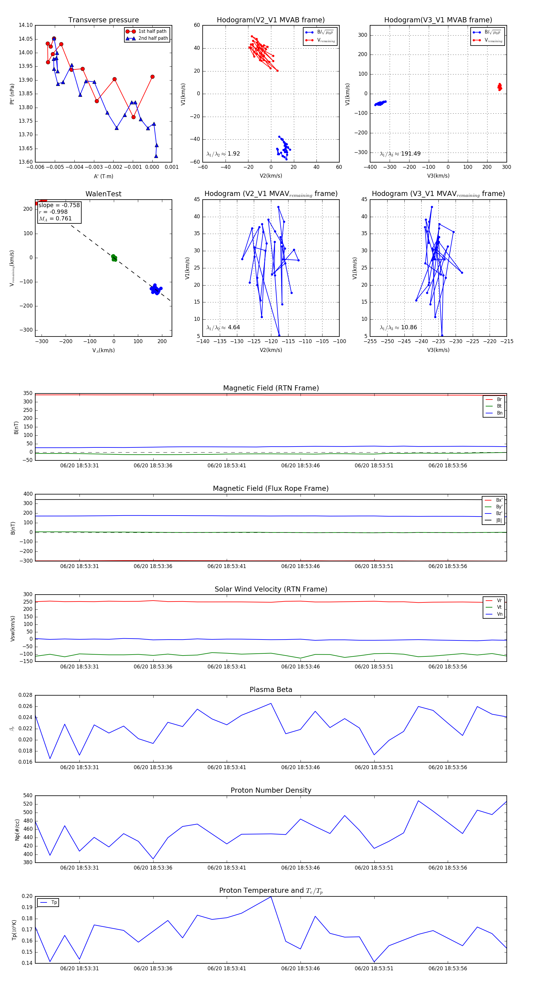
Flux Rope in 2023

Flux Rope Event 2023-06-20 18:53:28 ~ 2023-06-20 18:54:00 (33 seconds)


plot