HOME   LIST
‹–   –›

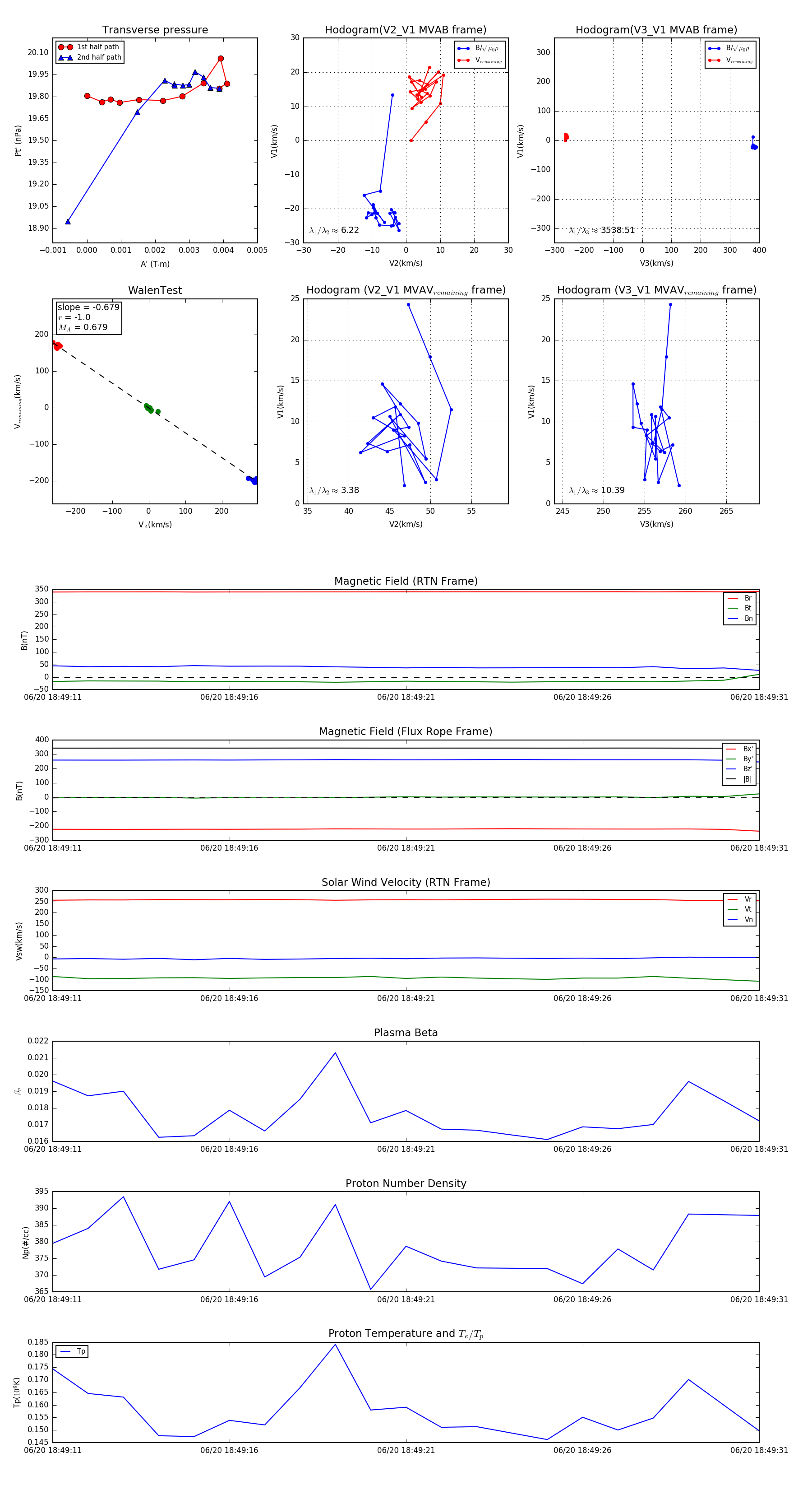
Flux Rope in 2023

Flux Rope Event 2023-06-20 18:49:11 ~ 2023-06-20 18:49:31 (21 seconds)


plot