HOME   LIST
‹–   –›

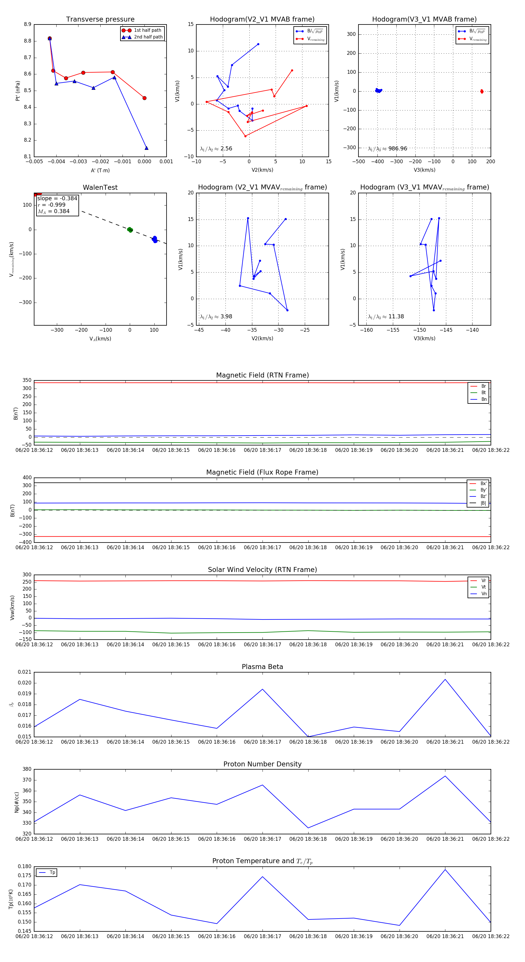
Flux Rope in 2023

Flux Rope Event 2023-06-20 18:36:12 ~ 2023-06-20 18:36:22 (11 seconds)


plot