HOME   LIST
‹–   –›

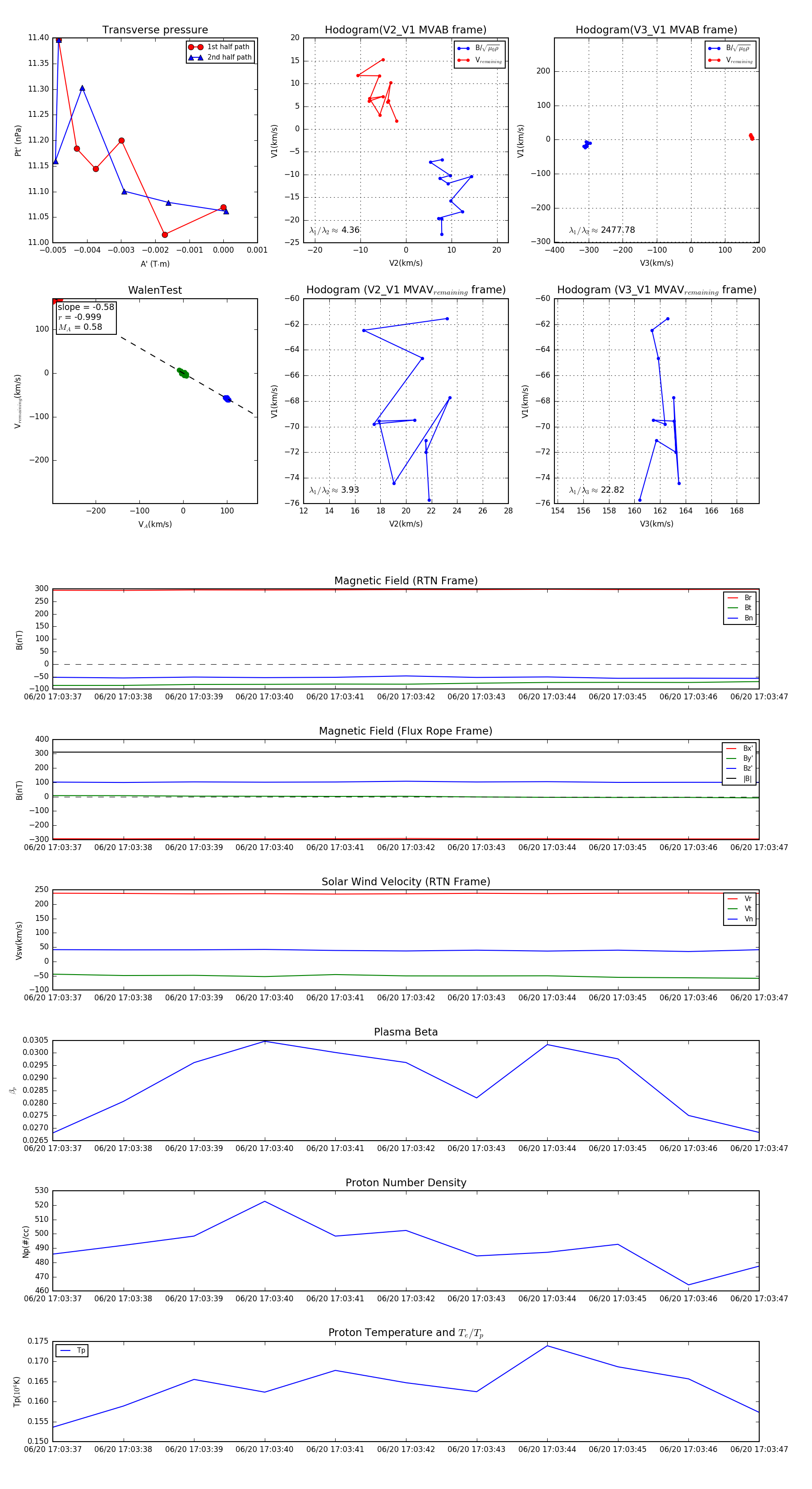
Flux Rope in 2023

Flux Rope Event 2023-06-20 17:03:37 ~ 2023-06-20 17:03:47 (11 seconds)


plot