HOME   LIST
‹–   –›

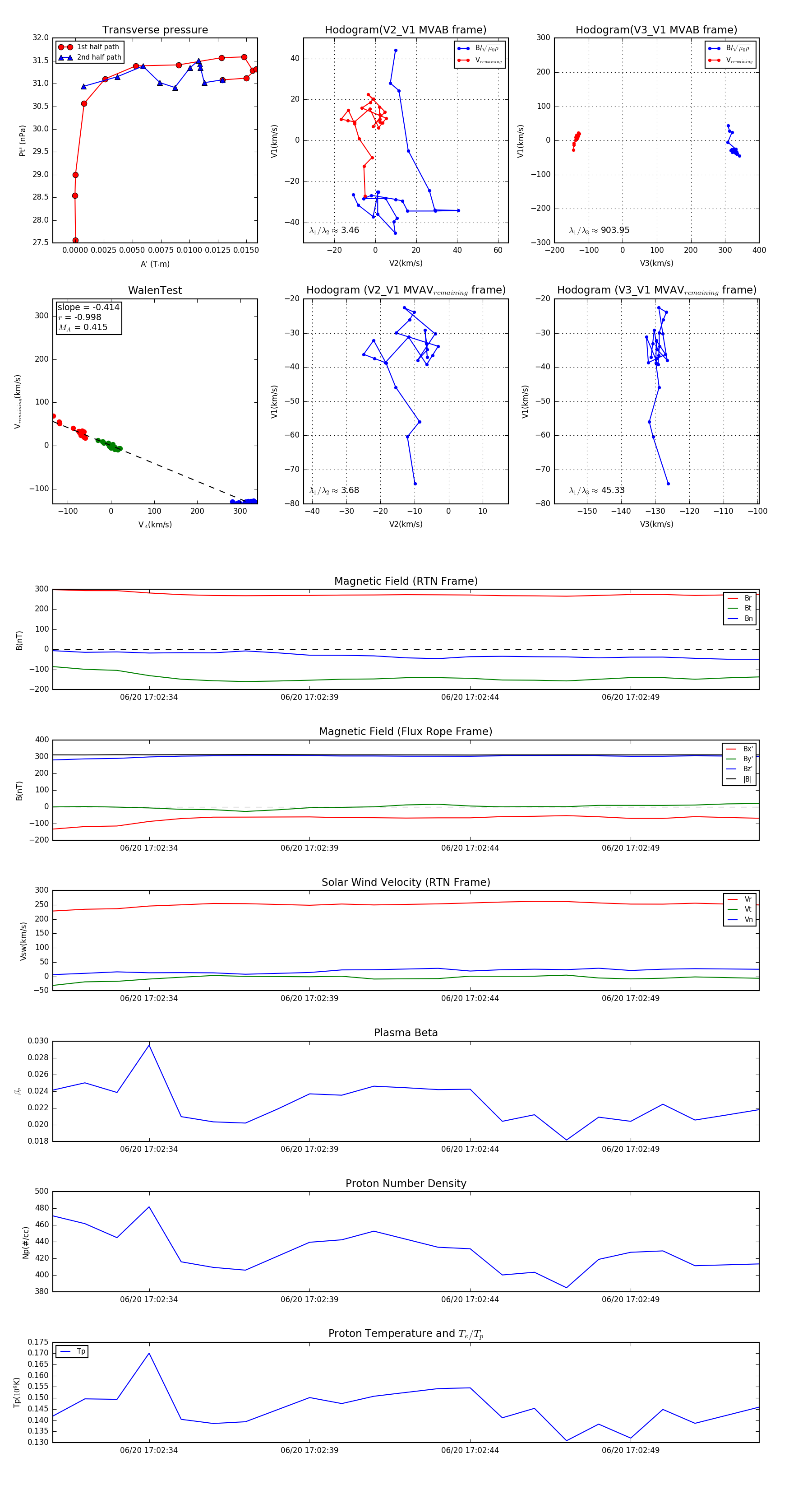
Flux Rope in 2023

Flux Rope Event 2023-06-20 17:02:31 ~ 2023-06-20 17:02:53 (23 seconds)


plot