HOME   LIST
‹–   –›

Flux Rope in 2023

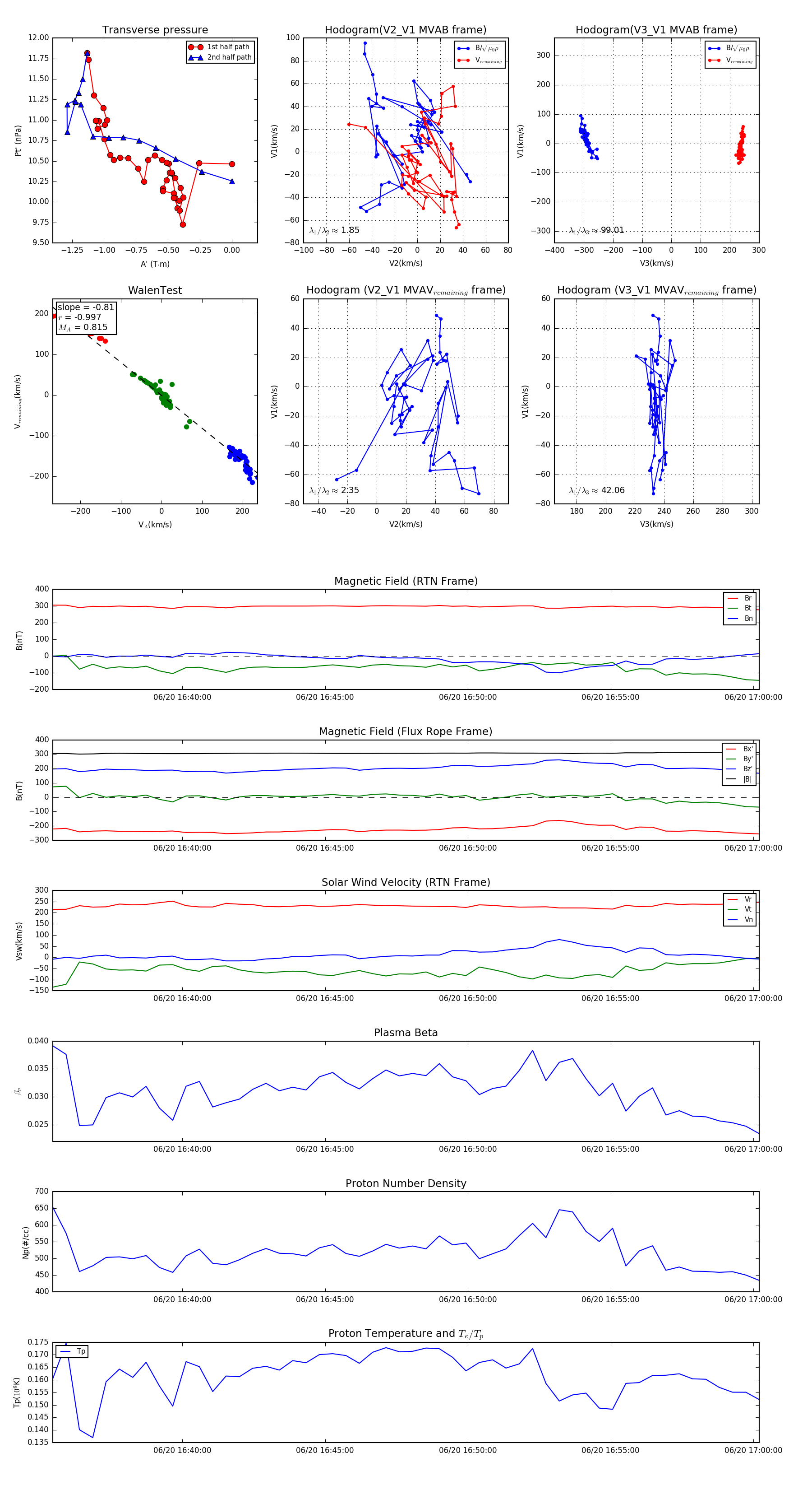
Flux Rope Event 2023-06-20 16:35:28 ~ 2023-06-20 17:00:12 (1485 seconds)


plot