HOME   LIST
‹–   –›

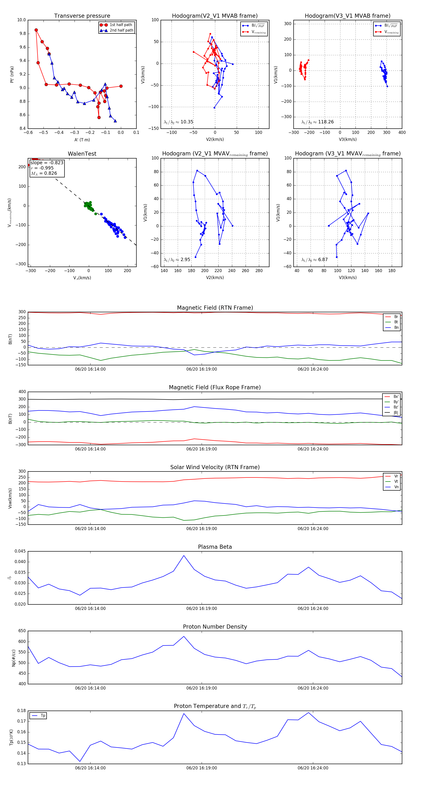
Flux Rope in 2023

Flux Rope Event 2023-06-20 16:11:12 ~ 2023-06-20 16:28:00 (1009 seconds)


plot