HOME   LIST
‹–   –›

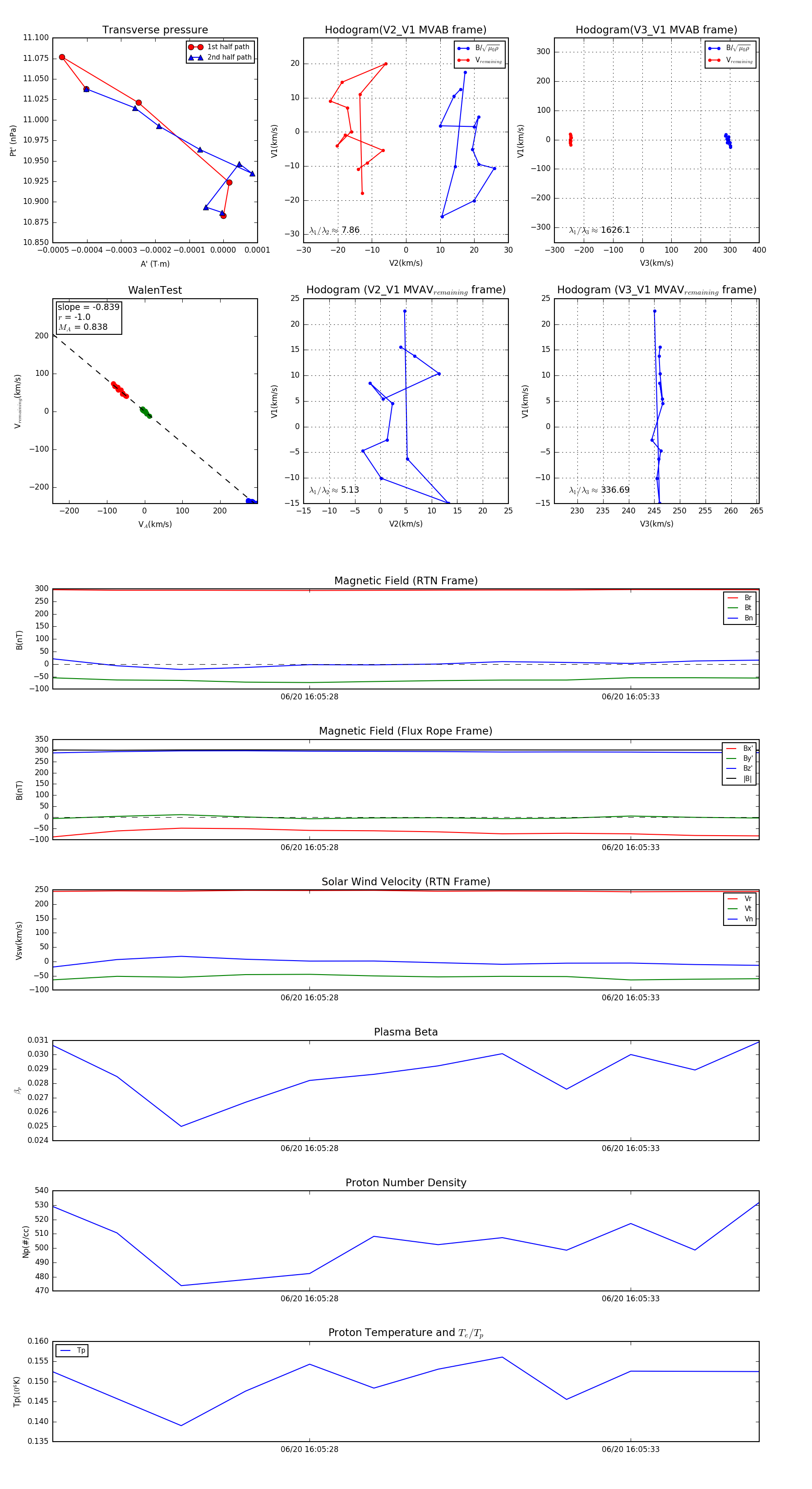
Flux Rope in 2023

Flux Rope Event 2023-06-20 16:05:24 ~ 2023-06-20 16:05:35 (12 seconds)


plot