HOME   LIST
‹–   –›

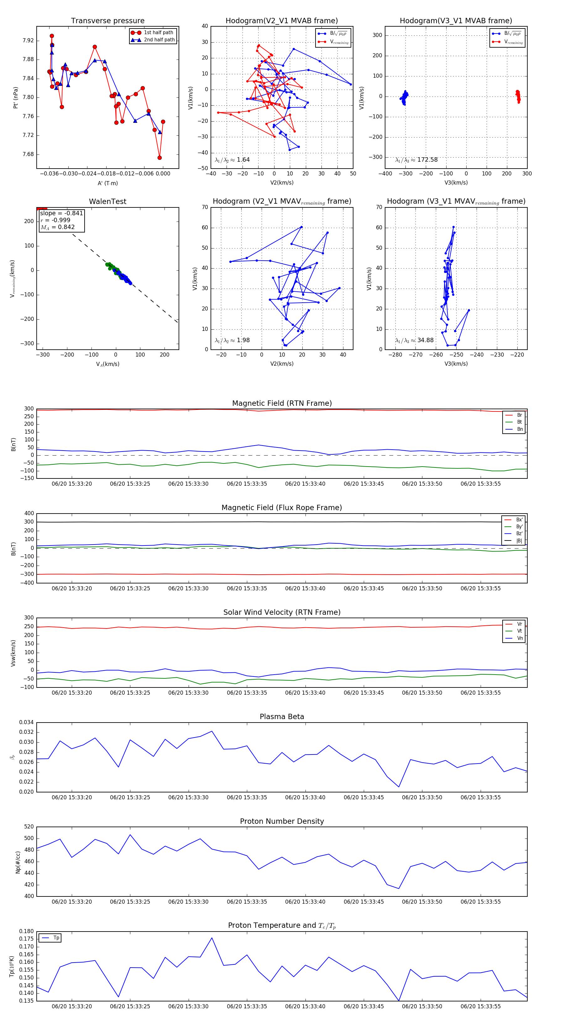
Flux Rope in 2023

Flux Rope Event 2023-06-20 15:33:17 ~ 2023-06-20 15:33:59 (43 seconds)


plot