HOME   LIST
‹–   –›

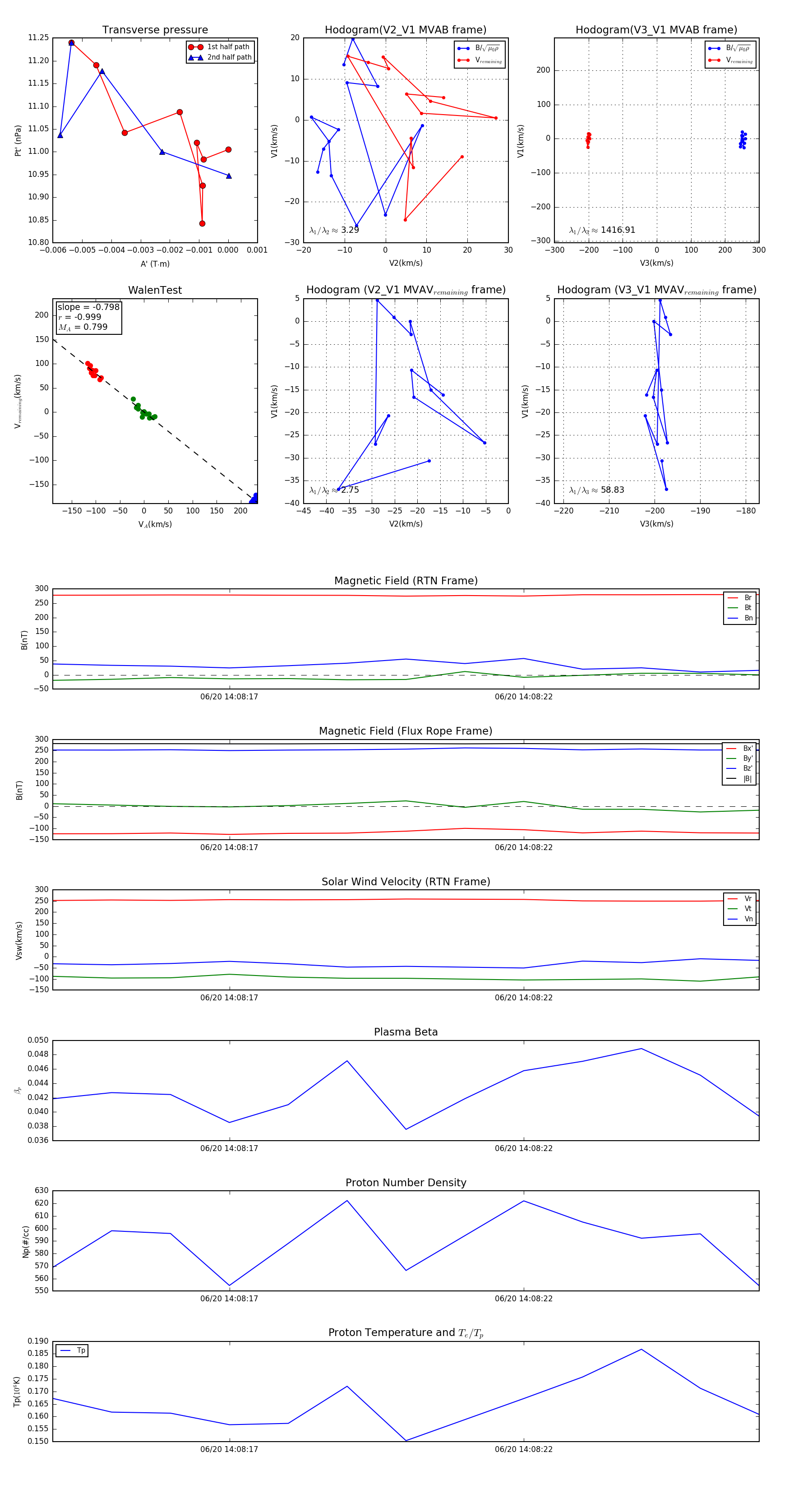
Flux Rope in 2023

Flux Rope Event 2023-06-20 14:08:14 ~ 2023-06-20 14:08:26 (13 seconds)


plot