HOME   LIST
‹–   –›

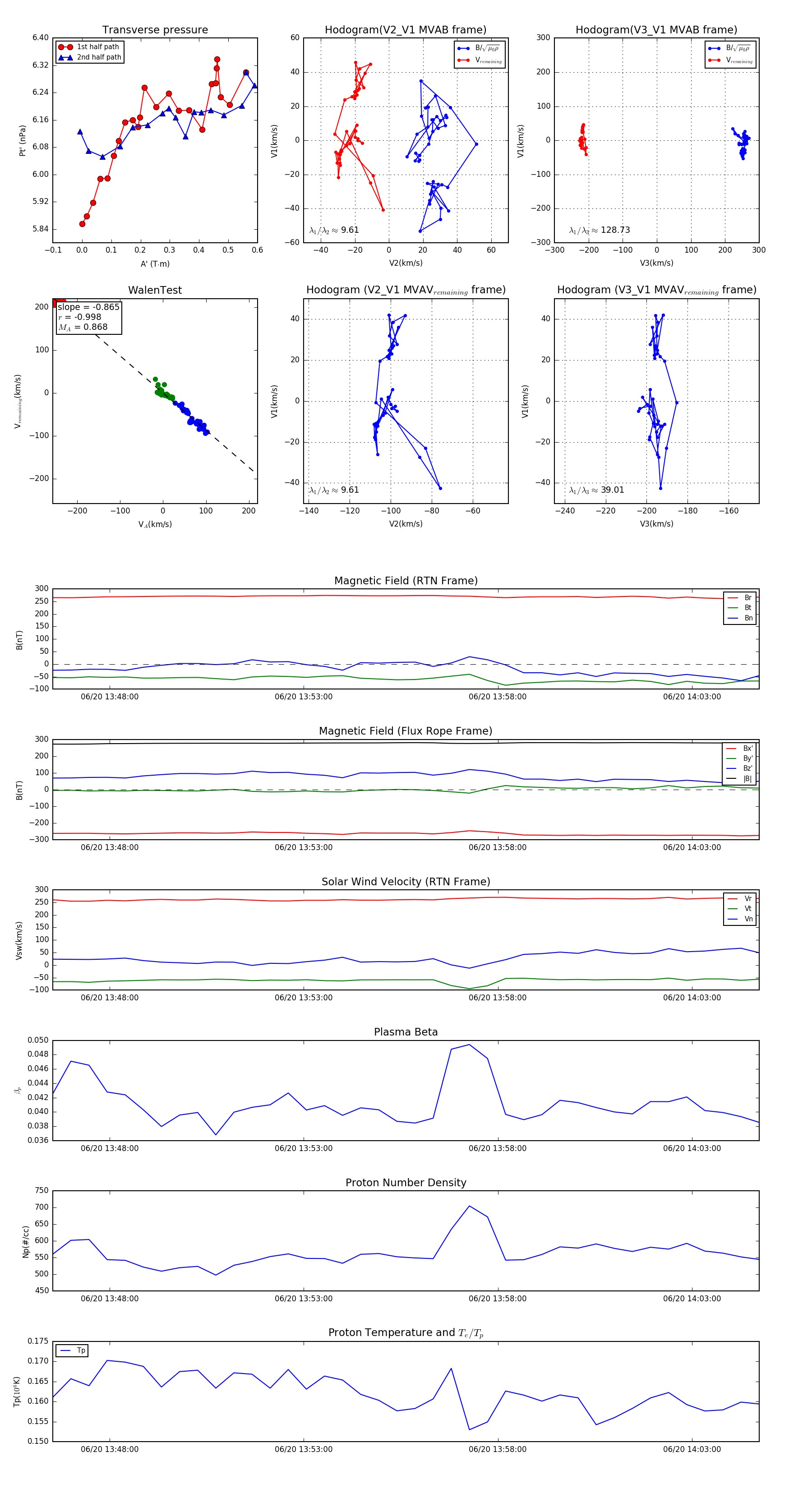
Flux Rope in 2023

Flux Rope Event 2023-06-20 13:46:32 ~ 2023-06-20 14:04:44 (1093 seconds)


plot