HOME   LIST
‹–   –›

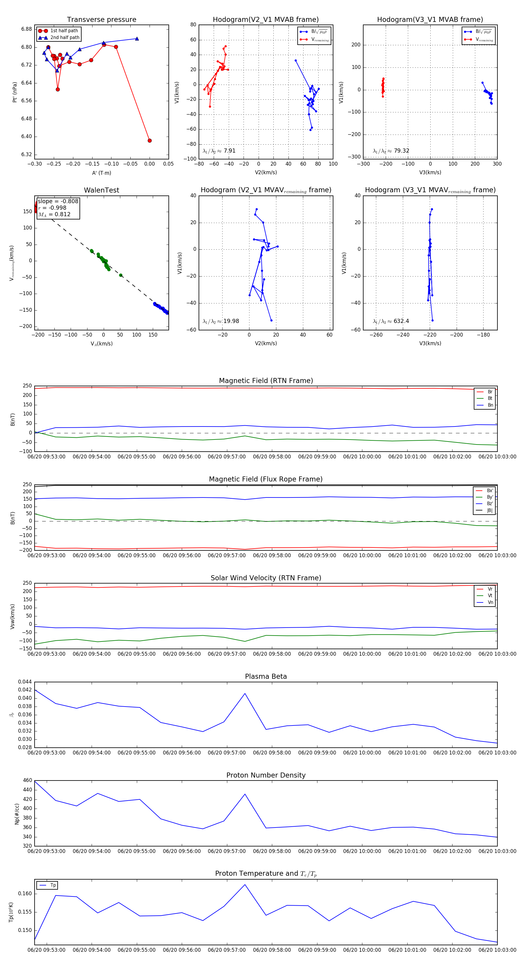
Flux Rope in 2023

Flux Rope Event 2023-06-20 09:52:44 ~ 2023-06-20 10:03:00 (617 seconds)


plot