HOME   LIST
‹–   –›

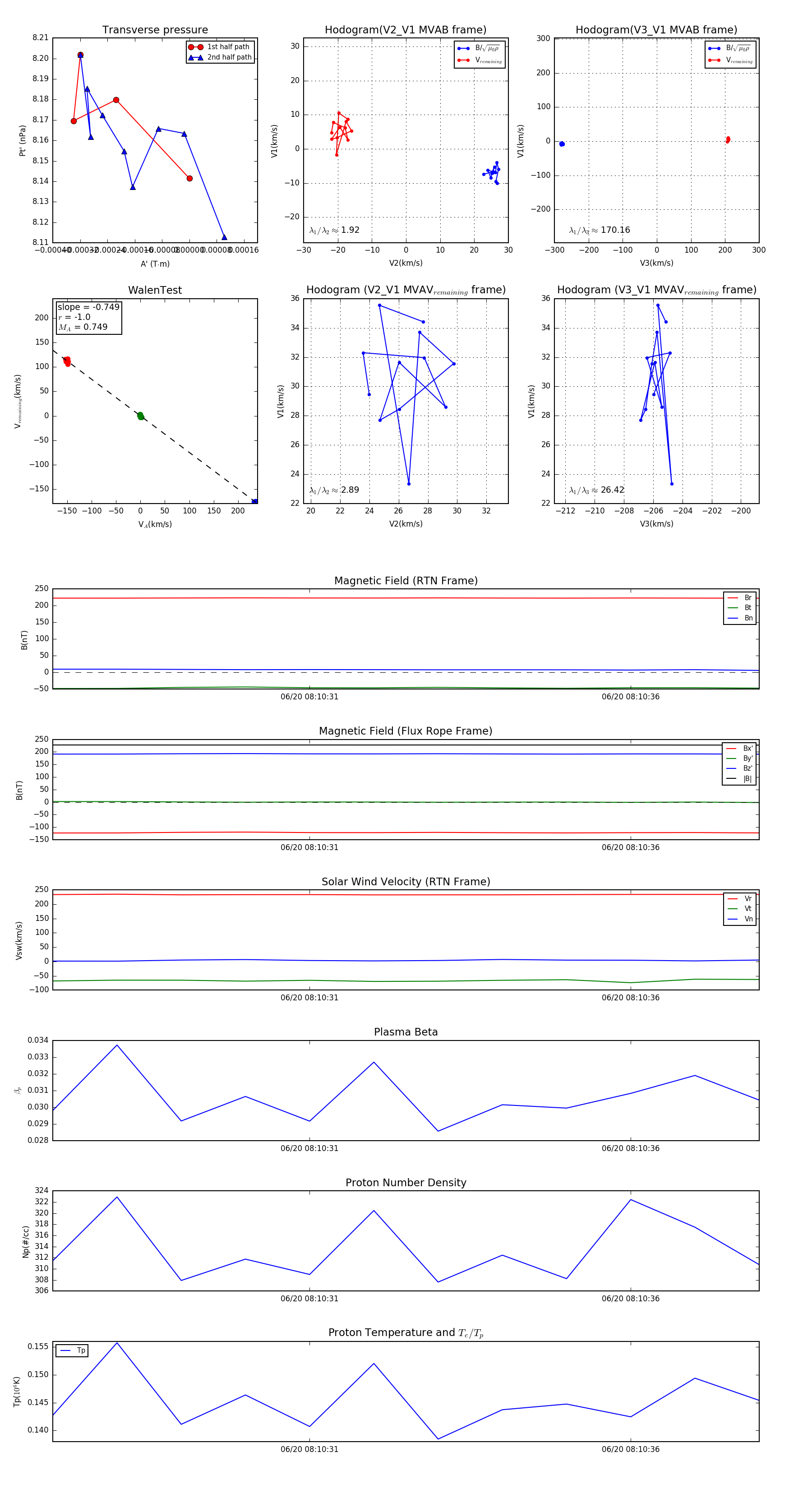
Flux Rope in 2023

Flux Rope Event 2023-06-20 08:10:27 ~ 2023-06-20 08:10:38 (12 seconds)


plot