HOME   LIST
‹–   –›

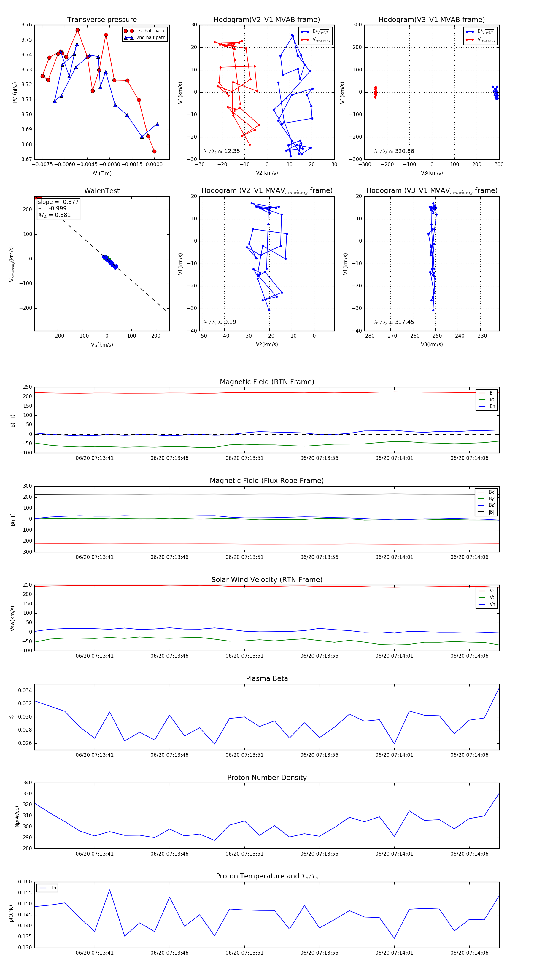
Flux Rope in 2023

Flux Rope Event 2023-06-20 07:13:37 ~ 2023-06-20 07:14:08 (32 seconds)


plot