HOME   LIST
‹–   –›

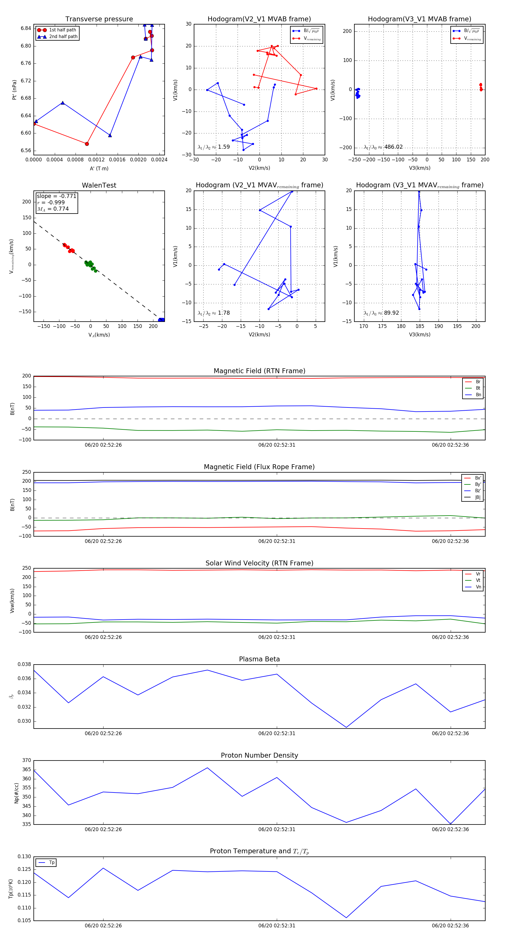
Flux Rope in 2023

Flux Rope Event 2023-06-20 02:52:24 ~ 2023-06-20 02:52:37 (14 seconds)


plot