HOME   LIST
‹–   –›

Flux Rope in 2023

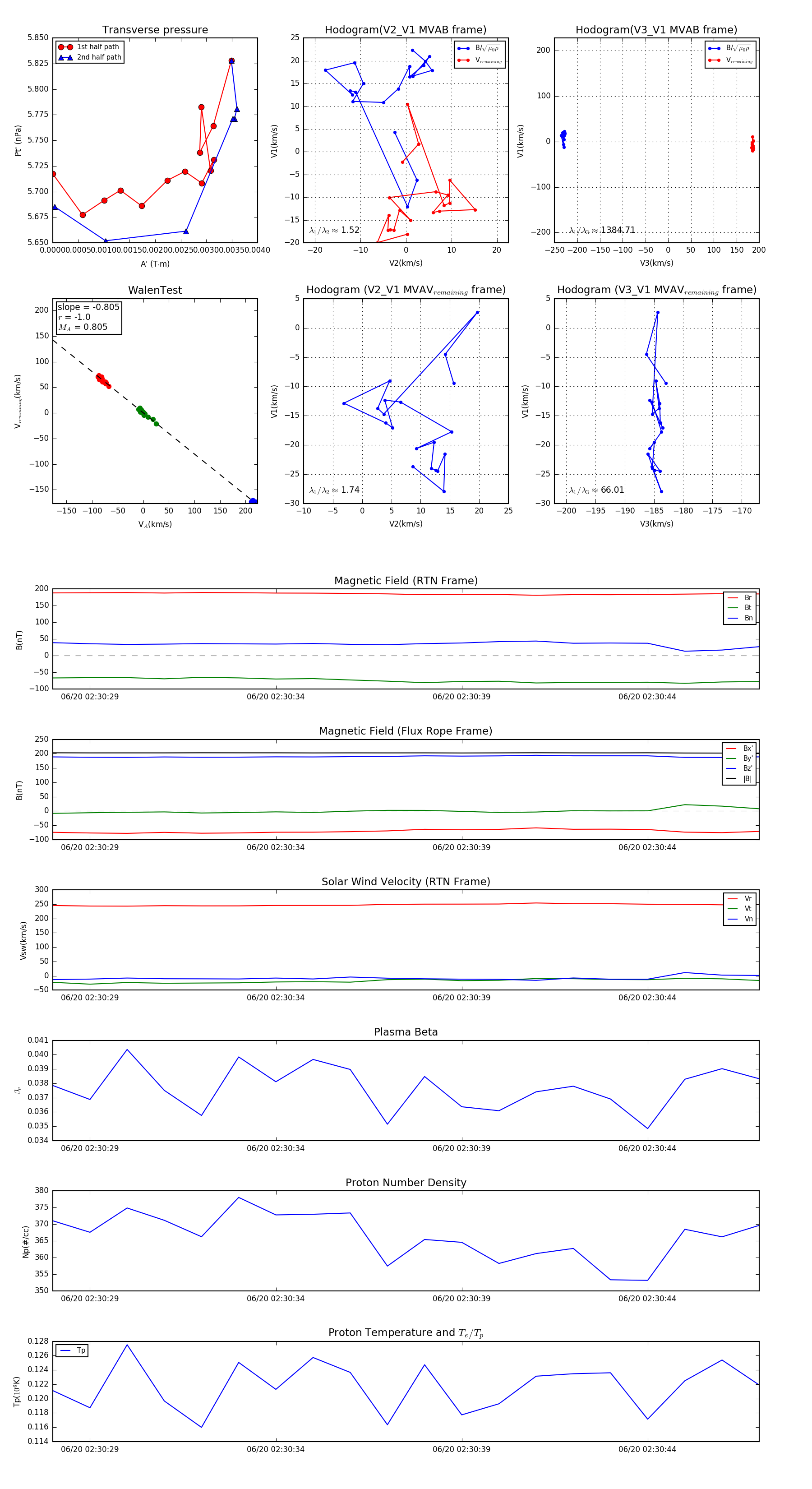
Flux Rope Event 2023-06-20 02:30:28 ~ 2023-06-20 02:30:47 (20 seconds)


plot