HOME   LIST
‹–   –›

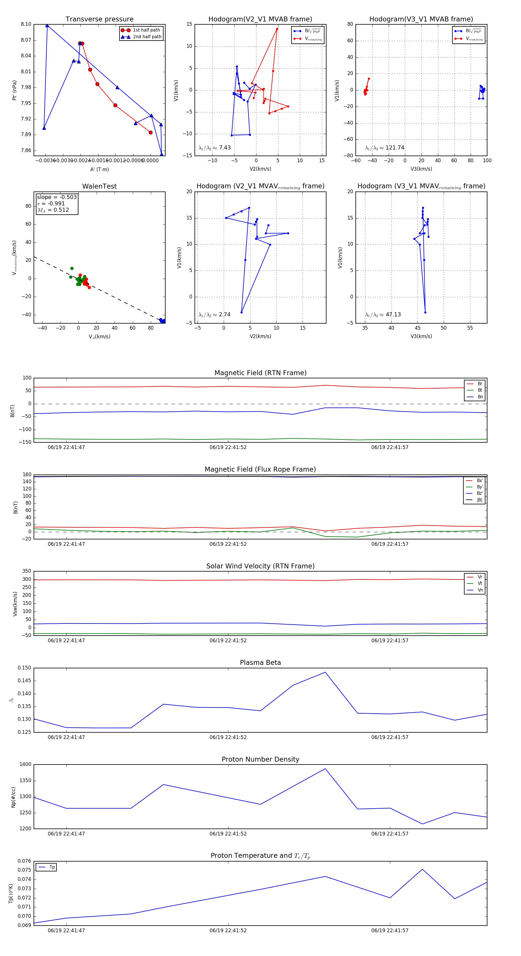
Flux Rope in 2023

Flux Rope Event 2023-06-19 22:41:46 ~ 2023-06-19 22:42:00 (15 seconds)


plot