HOME   LIST
‹–   –›

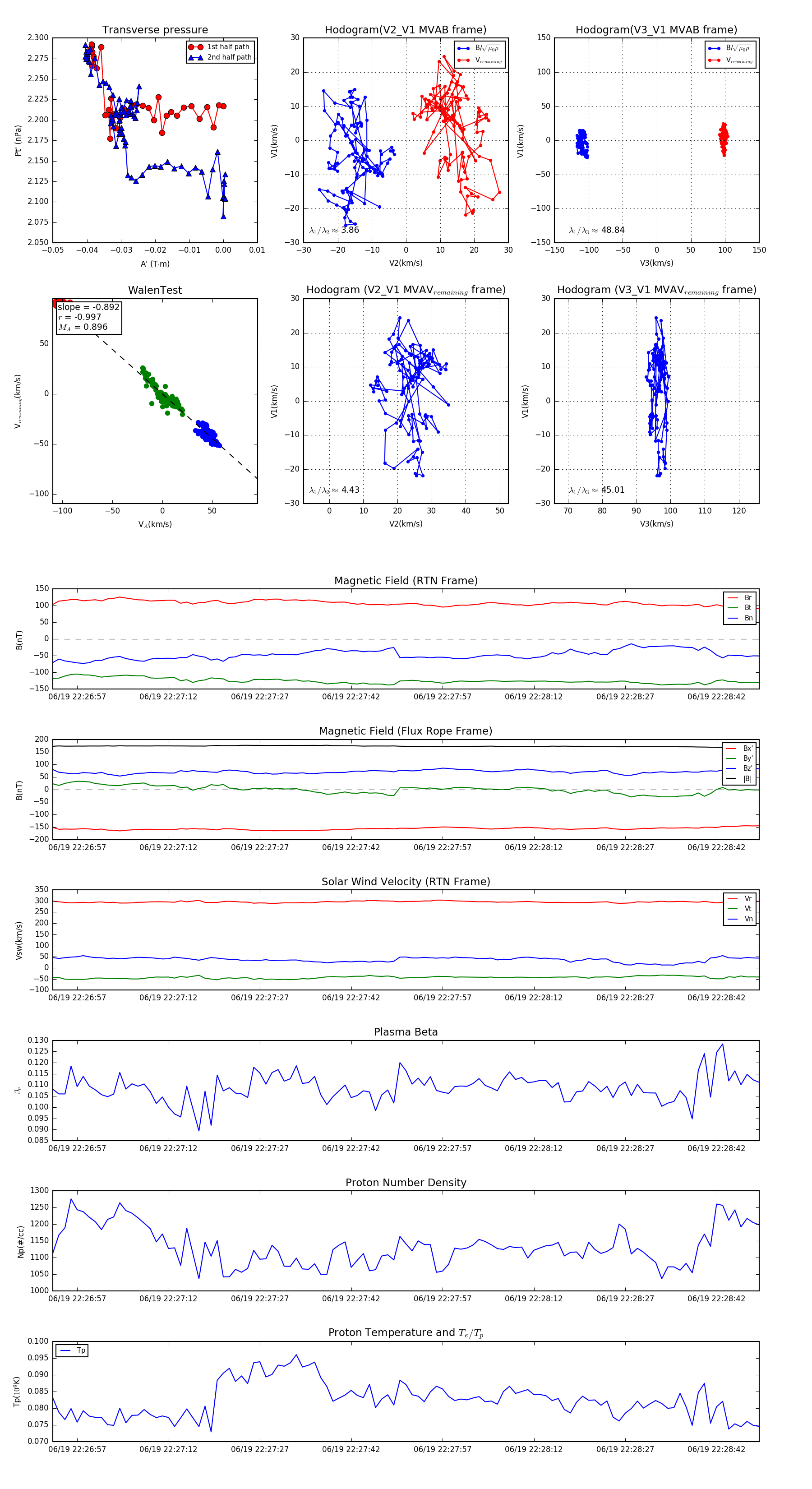
Flux Rope in 2023

Flux Rope Event 2023-06-19 22:26:53 ~ 2023-06-19 22:28:49 (117 seconds)


plot