HOME   LIST
‹–   –›

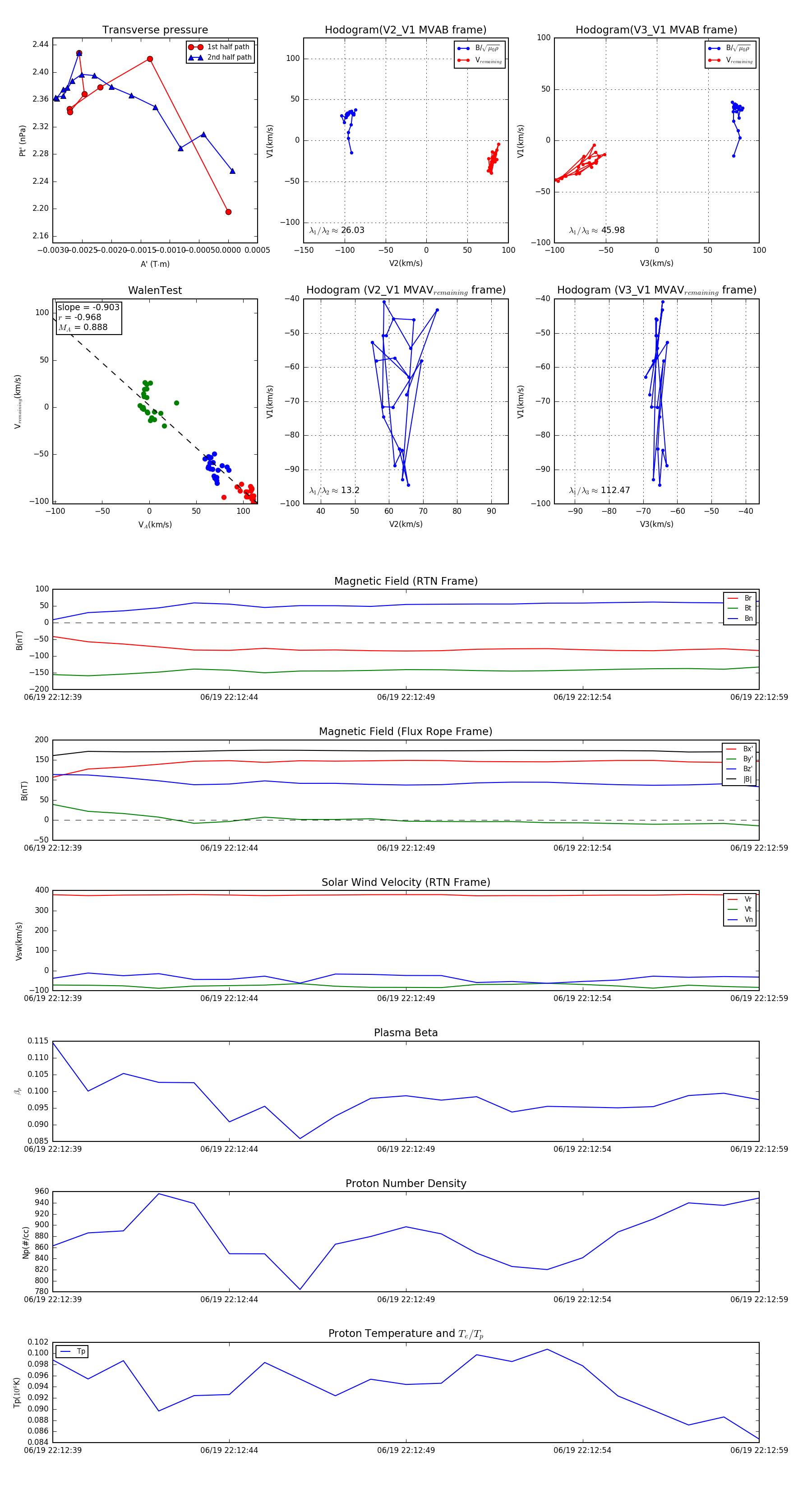
Flux Rope in 2023

Flux Rope Event 2023-06-19 22:12:39 ~ 2023-06-19 22:12:59 (21 seconds)


plot