HOME   LIST
‹–   –›

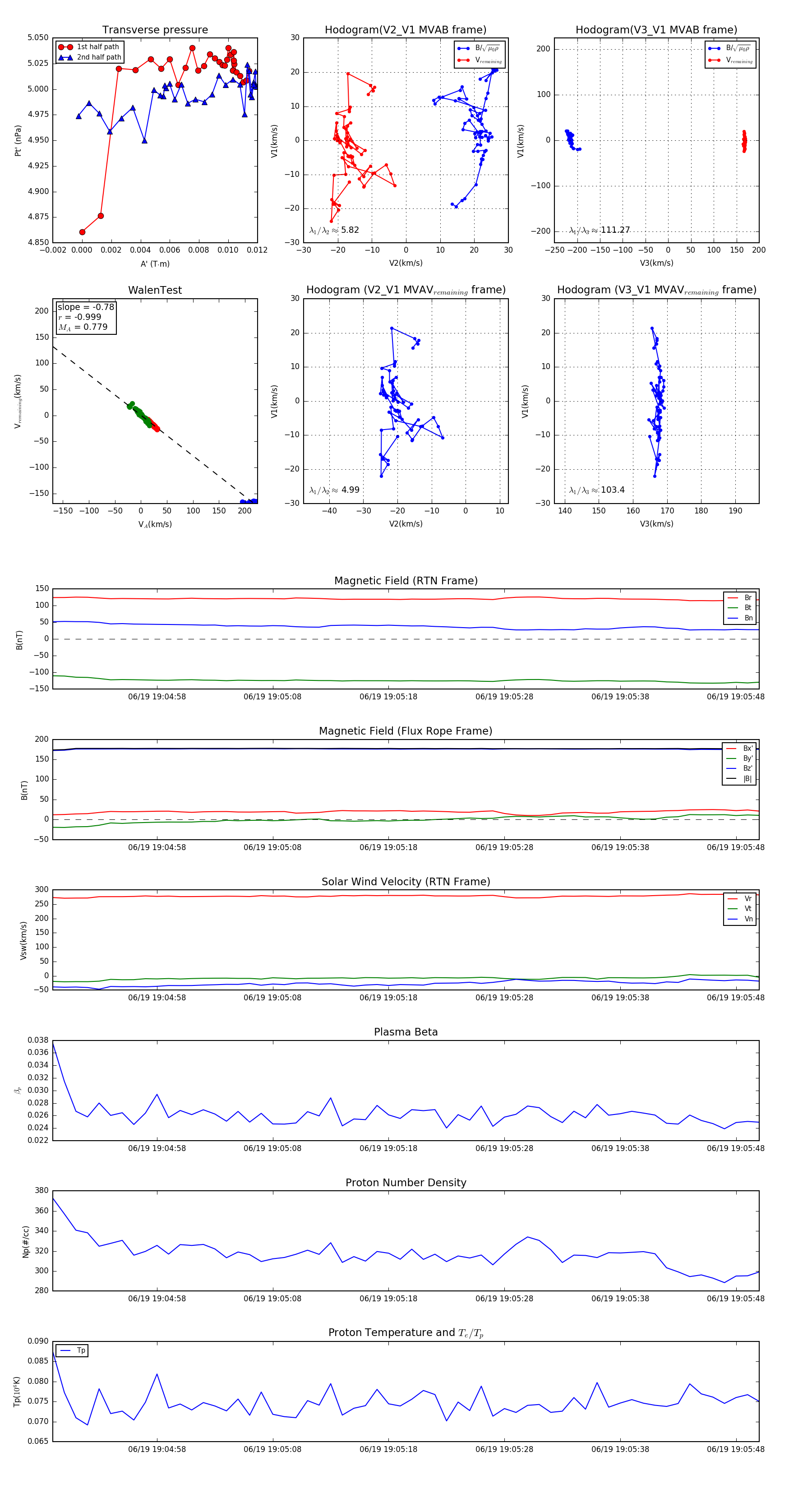
Flux Rope in 2023

Flux Rope Event 2023-06-19 19:04:49 ~ 2023-06-19 19:05:50 (62 seconds)


plot